 Your new post is loading...
 Your new post is loading...
|
Rescooped by
michel verstrepen
from Digital Delights
August 22, 2024 1:00 AM
|
“It’s very clear to us the people love voice as a way to interact with this. I feel confident that voice is going to be a big part of how people use AI” — Sam Altman, CEO, OpenAI Artificial Intelligence (AI) is rapidly transforming the digital landscape, heralding a future in which traditional websites may become obsolete. This shift is driven by the evolution of
Via Ana Cristina Pratas
Nvidia is shedding value, OpenAI is sputtering, dubious generative AI ads are flooding the market, and signs point to a deflating tech bubble. The great degeneration begins.
Via LGA
Transform your inventory and idea into vivid, dynamic and diverse short videos instantly for your brand, product, etc.
Via Ana Cristina Pratas
|
Scooped by
michel verstrepen
August 10, 2024 1:25 PM
|
Susan Wojcicki, pionnière des technologies et ancienne patronne de YouTube, qui a joué un rôle déterminant dans l'essor de Google, est décédée à 56 ans après avoir combattu un cancer du poumon, a annoncé son mari vendredi.
The multilingual AI search engine optimized for discovering and understanding world knowledge. Leverage the power of ChatGPT and AI Agent to break language barriers and access global information with ease.
Via Ana Cristina Pratas
Easily convert English audio to text with our speech to text converter. Download subtitles in txt, srt, and vtt formats for free, without any watermarks.
Via Ana Cristina Pratas
|
Rescooped by
michel verstrepen
from Fab-Lab
July 27, 2024 1:38 AM
|
"La configuration, Fablab de campagne, offre un accès à des équipements de pointe qui favorisent l’innovation rapide dans n’importe quelle région du monde. Ce dispositif permet une agilité accrue dans le prototypage tout en réduisant les coûts liés à l’innovation. Ce Fablab est particulièrement efficace pour répondre aux besoins d’urgence, que ce soit dans des crises sanitaires, environnementales ou des contextes de conflit."
Via Laurence
The Fairwork trio talk about their new book on the ‘extraction machine’, exposing the repetitive labour, often in terrible conditions, that big tech is using to create artificial intelligence "Big Tech has sold us the illusion that artificial intelligence is a frictionless technology that will bring wealth and prosperity to humanity. But hidden beneath this smooth surface lies the grim reality of a precarious global workforce of millions that labour under often appalling conditions to make AI possible. Feeding the Machine presents an urgent, riveting investigation of the intricate network of organisations that maintain this exploitative system, revealing the untold truth of AI."
Via Ana Cristina Pratas
"Sunny Webb shares insights on what needs to happen for generative AI to move forward with conviction."
Via EDTECH@UTRGV
Au sommaire de ce guide de 60 pages : [Partie 1 - La révolution] - Les défis et les enjeux de l’IA générative pour les professionnels
- IA générative : un pro de l’info sur deux l’utilise déjà (enquête Archimag)
- Ces métiers qui surfent sur la vague de l’IA
- IA générative : bienvenue dans la nouvelle ère des chatbots
- Plateformes unifiées : l’IA générative à la carte
[Partie 2 - Les outils pros grand public] - Maîtriser l’art de prompter avec les IA génératives
- Comment booster sa productivité grâce à l’IA ?
- Images et vidéos : la révolution de l’IA générative
[Partie 3 - Les outils pros métier] - IA et bibliothèques : les cas d’usage
- [Retour d’expérience] Comment la BNL a développé son chatbot basé sur ChatGPT
- IA et archives : du patrimoine culturel aux documents d’entreprise
- [Retour d’expérience] Lectaurep : l’IA appliquée aux archives notariales
- Méthode : comment utiliser les grands modèles de langage au quotidien
- [Retour d’expérience] Cetim : réussir un projet d’IA générative appliqué à un corpus documentaire de veille
- La gestion de contenu se convertit à l’IA
- IA générative et gestion documentaire : comment ça marche ?
- [Retour d’expérience] « L’humain est la clé de la réussite de l’intégration de l’IA »
- [Retour d’expérience] BNP Paribas Asset Management : l’IA au service de l’efficacité
- Méthode : comment créer une base de gestion documentaire avec ChatGPT et des outils no-code
- Numérisation et Gec : quels changements avec l’IA générative ?
- Outils collaboratifs : l’innovation en force grâce à l’IA
- IA : vers un service public augmenté
- [Retour d’expérience] Un callbot dopé à l’IA pour répondre aux citoyens de Plaisir
- [Point droit] Droit de propriété de l’auteur et intelligence artificielle
- [Point droit] Les enjeux juridiques de la collecte de données par les IA génératives
Via blasco IA, juandoming
|
Rescooped by
michel verstrepen
from Media, Business & Tech
July 18, 2024 7:26 AM
|
We were early testers for Claude 3.5 Sonnet. We spent a quick sprint putting the model through its paces, testing everything from pre-production performance to agentic reasoning and writing quality.
Via Bruno Renkin
For all your stories waiting to be told. Moonshine makes it buttery smooth to edit visual stories with your videos.
Via Ana Cristina Pratas
|
The search for the origin of the phrase ‘publish or perish’ has been intriguing since it was first raised by Eugene Garfield in 1996. Drawing on recent discoveries in relation to this q…
Via LGA
|
Rescooped by
michel verstrepen
from Trucs et astuces du net
August 13, 2024 1:29 PM
|
AI Content Detector and ChatGPT Detector, simple way with High Accuracy. AI Checker & AI Detector Free for AI GPT Plagiarism by ZeroGPT.
Via Philou49
Capitol AI empowers you to create impactful content from data. Trusted by leading professionals, including journalists, Fortune 500 CEOs, and DC’s top lobbyists for high-stakes decision-making and beyond.
Via Ana Cristina Pratas
Explore RapportSign up free, no credit card required Get your free account Rapport is the only platform that gives you the freedom to mix and match all the components necessary to create, animate, and deploy interactive characters with emotional intelligence, in any language, on any platform.
Via Ana Cristina Pratas
Google recently unleashed a slough of generative AI technologies, from the next generation of its open foundation model to an open source AI agent platform.
Via EDTECH@UTRGV
|
Rescooped by
michel verstrepen
from Veille CDI
July 26, 2024 7:08 AM
|
SearchGPT est le moteur de recherche maison d'OpenAI, lancé pour entrer en concurrence directe avec Google. Le prototype accessible à 10 000 testeurs ne fait pas montre d'une efficacité infaillible pour le moment, mais il a le don de modifier l'habitude des utilisateurs quant aux résultat
Via cdi
"‘AI is expanding the kinds of queries we can address,’ Alphabet CEO Sundar Pichai told analysts as the company reported its second-quarter earnings."
Via EDTECH@UTRGV
Generative AI presents a powerful tool for shaping a dignified future of work in Africa. By proactively addressing the challenges and harnessing the opportunities, Africa can leverage AI to drive economic growth, empower its workforce, and become a leader in socially responsible AI development.
Overall, the recommendations for a Dignified Future of Work for all with Generative AI include
Invest in infrastructure and education: Africa needs strong infrastructure and a skilled workforce to maximize the benefits of AI. Develop inclusive AI policies: National and regional AI policies focused on inclusive education, worker protection, and stakeholder involvement are essential. Focus on human-centered design: AI should complement human skills, not replace them. Training data and AI tools should be developed with African contexts in mind. Prioritize African-centric solutions: Africa-centric AI platforms designed with local expertise can address the continent’s specific challenges. Collaboration among stakeholders is key for responsible AI development that respects local knowledge and traditions. As evidenced in the workshop, the involvement of youth, community leaders, academics, and business leaders are critical in developing inclusive and relevant AI policies for Africa. This requires a more agile consultative policy formulation process with sufficient scope for improvement as the Generative AI space evolves. Furthermore, the need for wide disciplinary involvement in the design and building of Generative AI models, platforms and applications is central.
Via Canadian Vocational Association / Association canadienne de la formation professionnelle, juandoming
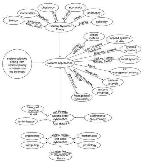
Classifying four systems approaches in terms of the relative emphasis given to the situation of use and the systems thinking practitioner.
Via Vladimir Kukharenko, LGA
|