 Your new post is loading...
|
Scooped by
Stéphane Cottin
July 10, 2025 1:10 PM
|
Recherche documentaire juridique : méthodologie - Édition 2025-2026 de Stéphane Cottin, Vincent De Briant, Audrey Zians, sur la librairie juridique Lgdj.fr
|
Scooped by
Stéphane Cottin
April 22, 6:45 AM
|
Donner de l’information, c’est bien, la donner clairement... c’est mieux ! Surtout quand l’information en questions concerne l’ensemble des décisions de jurisprudences et textes légaux en France. Légifrance, le site du service public de la diffusion du droit qui diffuse cette information, incontournable pour les juristes, fait régulièrement peau (...)
|
Scooped by
Stéphane Cottin
April 21, 1:20 AM
|
A collaborative AI workspace, built on your company context. Build and orchestrate agents right alongside your team's projects, meetings, and connected apps.
|
Scooped by
Stéphane Cottin
April 9, 10:30 AM
|
Une des premières mesures à faire en début de mandat, même si cela pourrait sembler ne pas être la plus stratégique, est le recollement des archives. Nous voulions par ce « Conseil du jour » rappel…
|
Scooped by
Stéphane Cottin
April 2, 11:30 AM
|
Generative AI can rapidly output vast amounts of expressive content, some of which has great value for society. This new computational process also raises a
|
Scooped by
Stéphane Cottin
March 22, 4:13 PM
|
De très nombreux avocats installés cherchent légitimement à construire leur communication sur Internet, via une présence dans des annuaires juridiques, la création d’un site web ou encore la mise en place d’une fiche Google (Google My Business).
Par manque de temps et/ ou d’énergie, il est compréhensible de vouloir faire appel aux services d’un (...)
|
Scooped by
Stéphane Cottin
March 6, 10:55 AM
|
Informations sur l’Union européenne. Les fiches techniques donnent un aperçu général de l’intégration européenne et du rôle du Parlement européen.
|
Scooped by
Stéphane Cottin
February 10, 7:54 AM
|
Bonjour à tous, Retour sur le sujet de l'IA et du droit d'auteur. Dans le Chapitre 2 de mon ouvrage sur l'IA, j'ai divisé en deux grandes catégories les litiges relatifs au droit d'auteur en lien avec l'IA générative, selon qu'on se place en amont ou en aval de l'utilisation…
|
Scooped by
Stéphane Cottin
February 5, 5:10 AM
|
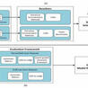
Accurate and consistent evaluation is crucial for decision-making across numerous fields, yet it remains a challenging task due to inherent subjectivity, variability, and scale. Large Language Models (LLMs) have achieved remarkable success across diverse domains, leading to the emergence of "LLM-as-a-Judge," where LLMs are employed as evaluators for complex tasks. With their ability to process diverse data types and provide scalable, cost-effective, and consistent assessments, LLMs present a compelling alternative to traditional expert-driven evaluations. However, ensuring the reliability of LLM-as-a-Judge systems remains a significant challenge that requires careful design and standardization. This paper provides a comprehensive survey of LLM-as-a-Judge, addressing the core question: How can reliable LLM-as-a-Judge systems be built? We explore strategies to enhance reliability, including improving consistency, mitigating biases, and adapting to diverse assessment scenarios. Additionally, we propose methodologies for evaluating the reliability of LLM-as-a-Judge systems, supported by a novel benchmark designed for this purpose. To advance the development and real-world deployment of LLM-as-a-Judge systems, we also discussed practical applications, challenges, and future directions. This survey serves as a foundational reference for researchers and practitioners in this rapidly evolving field.
|
Scooped by
Stéphane Cottin
January 23, 1:03 AM
|
This report outlines the foundational components necessary to develop EurLexGPT—a modular, domain-specific AI-based system built on EU legislative data—to se
|
Scooped by
Stéphane Cottin
January 22, 6:09 AM
|
The landscape of legal education is undergoing a profound transformation, shaped by rapid advancements in technology, globalization, and shifting demands within
|
Scooped by
Stéphane Cottin
January 9, 2:12 AM
|
Publisher: Vilnius University Institute of Data Science and Digital Technologies, Journal: Informatica, Title: Ontology-Based Knowledge Graph Approach for Legal Queries, Authors: Vuong T. Pham, Dang V. Dung, Hung Q. Ngo, Binh Nguyen, Nhon V. Do, Ali Selamat, Hien D. Nguyen , Abstract: In the legal domain, ontologies organize legal concepts and their relationships, while knowledge graphs connect these concepts to specific entities in legal documents. This study proposes a solution for integrating ontology and knowledge graph, called Legal-Onto model, to construct a knowledge base of an intelligent retrieval system in the legal domain. The Legal-Onto model combines ontology as the conceptual layer and knowledge graphs as the implementation layer for representing the content of legal documents. This relational model is integrated with a structure of knowledge graph to identify relations between concepts and entities extracted from ontology in the determined domain. Moreover, this research addresses inherent challenges in semantic-based knowledge-driven search. The specific objective is to accurately extract relevant information from legal documents to respond to entered queries. The experimental results show that this method is more effective than state-of-the-art methods in natural language processing and large language models, which are without specific legal domain knowledge.
|
Scooped by
Stéphane Cottin
December 22, 2025 12:43 PM
|
Première décision de justice rendue en France dans une affaire impliquant des hallucinations de l’IA : le chercheur en droit Damien Charlotin analyse en avant-première ce cas inédit. Il rappelle une distinction essentielle pour les professionnels du droit : toutes les IA ne se valent pas.
|
|
Scooped by
Stéphane Cottin
April 23, 12:38 PM
|
Description des accès en ligne aux contenus des revues
|
Scooped by
Stéphane Cottin
April 21, 11:52 AM
|
Parliamentary institutions generate extensive, domain-specific legislative documents, including normative texts and parliamentary debate transcripts. These documents differ in content and linguistic complexity, making automatic summarization essential for producing coherent summaries aligned with institutional standards. While large language models (LLMs) achieve high summarization quality, their computational requirements limit deployment in parliamentary and public-sector environments. In contrast, small language models (SLMs) offer a more resource-efficient alternative, but their capabilities and performance relative to LLMs, extractive methods, and other SLMs remain underexplored. In this work, we present the first comprehensive evaluation of SLMs for legislative summarization, assessing their effectiveness across document types and languages. We use two complementary datasets: EUR-Lex-Sum, a multilingual corpus of normative texts covering six European languages, and ParcanDeb-Sum, a Spanish dataset of parliamentary debate records aligned with expert-written summaries. Summary quality is evaluated through a three-tier framework combining automatic metrics (ROUGE and BERTScore), LLM-based qualitative assessment, and expert-guided evaluation formalizing parliamentary debate summarization criteria. Our results show that: 1) instruction-tuned SLMs consistently outperform extractive baselines and, in several settings, rival LLMs with seven to eight billion parameters; 2) performance differs by document type, with fine-tuning being critical for debate transcripts, whereas instruction-tuning alone suffices for normative texts; and 3) for normative texts, SLMs establish a new benchmark for multilingual performance, while for parliamentary debates, fine-tuned SLMs achieve performance comparable to domain experts. These findings provide empirical evidence that high-quality legislative summarization can be achieved with SLMs, offering actionable guidance for selecting models that balance performance with computational constraints.
|
Scooped by
Stéphane Cottin
April 9, 12:28 PM
|
Generative AI companies and enthusiasts claim that it's only a matter of time before lawyers, judges, law students, and law professors embrace this new technolo
|
Scooped by
Stéphane Cottin
April 6, 9:07 AM
|
On February 10, 2026, a federal judge ruled that every document a criminal defendant generated using a commercial AI tool was discoverable. The ruling in Un
|
Scooped by
Stéphane Cottin
April 1, 1:59 PM
|
L’integrazione dell’Intelligenza Artificiale nell’ambito del processo normativo è una realtà che si sta gradualmente consolidando. Si tratta di un supporto che i modelli di linguaggio di grandi dimensioni (LLM
|
Scooped by
Stéphane Cottin
March 17, 9:51 AM
|
By João Ricardo Costa Filho; Abstract: What was the impact of the Marco Civil da Internet (MCI), Brazil's Digital Bill of Rights enacted in 2014, on the
|
Scooped by
Stéphane Cottin
February 23, 11:54 AM
|
Comparatif indépendant des 12 meilleures IA juridiques en France (GenIA-L, Doctrine, Ordalie, Jimini, Predictice, MCP Factory...). Tests réels, prix, fiabilité, tier list.
|
Scooped by
Stéphane Cottin
February 5, 5:11 AM
|
Découvrez comment l'approche LLM as a Judge permet d'évaluer l'IA par l'IA et ouvre la porte à des modèles plus fiables et dignes de confiance.
|
Scooped by
Stéphane Cottin
January 29, 9:53 AM
|
Circulaire NOR CPPB2601007C relative à la préparation des rapports annuels de performance (RAP) 2025
|
Scooped by
Stéphane Cottin
January 22, 6:43 AM
|
Laser, Christa and Goodman, Jordana and Frakes, Michael and Freilich, Janet and Lemley, Mark A. and Ouellette, Lisa Larrimore and Schwartz, David L. and Silbey, Jessica M. and Sukhatme, Neel U. and Vishnubhakat, Saurabh and Wasserman, Melissa F., Ten Tips for Legal Empiricists (December 05, 2025). Goodman & Laser, Ten Tips for Legal Empiricists, 23 N.W. J. Tech. & Intell. Prop. 227 (2025), Stanford Public Law Working Paper, Available at SSRN: https://ssrn.com/abstract=5875642 or http://dx.doi.org/10.2139/ssrn.5875642
|
Scooped by
Stéphane Cottin
January 22, 6:07 AM
|
In the past few years, large language models (LLMs) have achieved significant technical advances, such that legal-advocacy organizations are increasingly ado
|
Scooped by
Stéphane Cottin
January 8, 2:22 AM
|
This paper critically addresses the application of the Better Regulation principles within the European Union’s evolving legislative framework for the digital e
|
Scooped by
Stéphane Cottin
December 21, 2025 3:25 PM
|
Le podcasting ou comme le disent nos amis Québécois la balladodiffusion est une technique de diffusion d’un contenu sur Internet qui a émergé en 2004 grâce à l’avènement du web 2.0 [1]. Principalement utilisée par les médias, cette technique de diffusion d’information se généralise au point de devenir un véritable outil de communication facilement (...)
|
Les deux précédents scoopit ont été repérés sur cette page