 Your new post is loading...
 Your new post is loading...
|
Rescooped by
Kamoun Lab @ TSL
from Plants and Microbes
April 17, 2018 5:54 AM
|
Plant disease outbreaks caused by fungi are a chronic threat to global food security. A prime case is blast disease, which is caused by the ascomycete fungus Magnaporthe oryzae (syn. Pyricularia oryzae), which is infamous as the most destructive disease of the staple crop rice. However, despite its Linnaean binomial name, M. oryzae is a multihost pathogen that infects more than 50 species of grasses. A timely study by P. Gladieux and colleagues (mBio 9:e01219-17, 2018, https://doi.org/10.1128/mBio.01219-17) reports the most extensive population genomic analysis of the blast fungus thus far. M. oryzae consists of an assemblage of differentiated lineages that tend to be associated with particular host genera. Nonetheless, there is clear evidence of gene flow between lineages consistent with maintaining M. oryzae as a single species. Here, we discuss these findings with an emphasis on the ecologic and genetic mechanisms underpinning gene flow. This work also bears practical implications for diagnostics, surveillance, and management of blast diseases.
|
Scooped by
Kamoun Lab @ TSL
February 25, 2018 7:23 AM
|
- • Plant pathogens produce effectors to interfere with host defences and metabolism.
- • Effector genes are among the most rapidly evolving genes in pathogen populations.
- • Transcriptional control evolved in tandem with the chromosomal location of effectors.
- • Chromosomal rearrangements are at the origin of high effector gain and loss rates.
Plant pathogenic fungi and oomycetes are major risks to food security due to their evolutionary success in overcoming plant defences. Pathogens produce effectors to interfere with host defences and metabolism. These effectors are often encoded in rapidly evolving compartments of the genome. We review how effector genes emerged and were lost in pathogen genomes drawing on the links between effector evolution and chromosomal rearrangements. Some new effectors entered pathogen genomes via horizontal transfer or introgression. However, new effector functions also arose through gene duplication or from previously non-coding sequences. The evolutionary success of an effector is tightly linked to its transcriptional regulation during host colonization. Some effectors converged on an epigenetic control of expression imposed by genomic defences against transposable elements. Transposable elements were also drivers of effector diversification and loss that led to mosaics in effector presence–absence variation. Such effector mosaics within species was the foundation for rapid pathogen adaptation.
|
Scooped by
Kamoun Lab @ TSL
February 9, 2018 3:40 AM
|
Powdery mildews are biotrophic pathogenic fungi infecting a number of economically important plants. The grass powdery mildew, Blumeria graminis, has become a model organism to study host specialization of obligate biotrophic fungal pathogens. We resolved the large-scale genomic architecture of B. graminis forma specialis hordei (Bgh) to explore the potential influence of its genome organization on the co-evolutionary process with its host plant, barley (Hordeum vulgare). The near-chromosome level assemblies of the Bgh reference isolate DH14 and one of the most diversified isolates, RACE1, enabled a comparative analysis of these haploid genomes, which are highly enriched with transposable elements (TEs). We found largely retained genome synteny and gene repertoires, yet detected copy number variation (CNV) of secretion signal peptide-containing protein-coding genes (SPs) and locally disrupted synteny blocks. Genes coding for sequence-related SPs are often locally clustered, but neither the SP clusters nor TEs are enriched in specific genomic regions. Extended comparative analysis with different host-specific B. graminis formae speciales revealed the existence of a core suite of SPs, but also isolate-specific SP sets as well as congruence of SP CNV and phylogenetic relationship. We further detected evidence for a recent, lineage-specific expansion of TEs in the Bgh genome. The characteristics of the Bgh genome (largely retained synteny, CNV of SP genes, recently proliferated TEs and a lack of compartmentalization) are consistent with a 'one-speed' genome that differs in its architecture and (co-)evolutionary pattern from the 'two-speed' genomes reported for several other filamentous phytopathogens.
|
Scooped by
Kamoun Lab @ TSL
February 8, 2018 5:46 AM
|
Phytophthora infestans is a devastating pathogen in agricultural systems. Recently, an RNA silencing suppressor (PSR2, ‘Phytophthora suppressor of RNA silencing 2’) has been described in P. infestans. PSR2 has been shown to increase the virulence of Phytophthora pathogens on their hosts. This gene is one of the few effectors present in many economically important Phytophthora species. In this study, we investigated: (i) the evolutionary history of PSR2 within and between species of Phytophthora; and (ii) the interaction between sequence variation, gene expression and virulence. In P. infestans, the highest PiPSR2 expression was correlated with decreased symptom expression. The highest gene expression was observed in the biotrophic phase of the pathogen, suggesting that PSR2 is important during early infection. Protein sequence conservation was negatively correlated with host range, suggesting host range as a driver of PSR2 evolution. Within species, we detected elevated amino acid variation, as observed for other effectors; however, the frequency spectrum of the mutations was inconsistent with strong balancing selection. This evolutionary pattern may be related to the conservation of the host target(s) of PSR2 and the absence of known corresponding R genes. In summary, our study indicates that PSR2 is a conserved effector that acts as a master switch to modify plant gene regulation early during infection for the pathogen's benefit. The conservation of PSR2 and its important role in virulence make it a promising target for pathogen management.
|
Scooped by
Kamoun Lab @ TSL
February 8, 2018 4:08 AM
|
Fungal pathogens can rapidly evolve virulence towards resistant crops in agricultural ecosystems. Gains in virulence are often mediated by the mutation or deletion of a gene encoding a protein recognized by the plant immune system. However, the loci and the mechanisms of genome evolution enabling rapid virulence evolution are poorly understood. We performed genome-wide association mapping on a global collection of 106 strains of Zymoseptoria tritici, the most damaging pathogen of wheat in Europe, to identify polymorphisms linked to virulence on two wheat varieties. We found 25 distinct genomic loci associated with reproductive success of the pathogen. However, no locus was shared between the host genotypes, suggesting host specialization. The main locus associated with virulence encoded a highly expressed, small secreted protein. Population genomic analyses showed that the gain in virulence was explained by a segregating gene deletion polymorphism. The deletion was likely adaptive by preventing detection of the encoded protein. Comparative genomics of closely related species showed that the locus emerged de novo since speciation. A large cluster of transposable elements in direct proximity to the locus generated extensive rearrangements leading to multiple independent gene losses. Our study demonstrates that rapid turnover in the chromosomal structure of a pathogen can drive host specialization.
|
Scooped by
Kamoun Lab @ TSL
February 8, 2018 2:58 AM
|
Some environments are more conducive to pathogen growth than others, and, as a consequence, plants might be expected to invest more in resistance when pathogen growth is favored. Resistance (R-) genes in Arabidopsis thaliana have unusually extensive variation in basal expression when comparing the same R-gene among accessions collected from different environments. R-gene expression variation was characterized to explore whether R-gene expression is up-regulated in environments favoring pathogen proliferation and down-regulated when risks of infection are low; down-regulation would follow if costs of R-gene expression negatively impact plant fitness in the absence of disease. Quantitative reverse transcription-PCR was used to quantify the expression of 13 R-gene loci in plants grown in eight environmental conditions for each of 12 A. thaliana accessions, and large effects of the environment on R-gene expression were found. Surprisingly, almost every change in the environment--be it a change in biotic or abiotic conditions--led to an increase in R-gene expression, a response that was distinct from the average transcriptome response and from that of other stress response genes. These changes in expression are functional in that environmental change prior to infection affected levels of specific disease resistance to isolates of Pseudomonas syringae. In addition, there are strong latitudinal clines in basal R-gene expression and clines in R-gene expression plasticity correlated with drought and high temperatures. These results suggest that variation in R-gene expression across environments may be shaped by natural selection to reduce fitness costs of R-gene expression in permissive or predictable environments.
|
Scooped by
Kamoun Lab @ TSL
February 6, 2018 6:01 AM
|
Transposable elements are powerful drivers of genome evolution in many eukaryotes. Although they are mostly considered as ‘selfish’ genetic elements, increasing evidence suggests that they contribute to genetic variability; particularly under stress conditions. Over the past few years, the role of transposable elements during host–microbe interactions has been recognised. It has been proposed that many pathogenic microbes have evolved a ‘two-speed’ genome with regions that show increased variability and that are enriched in transposable elements and pathogenicity-related genes. Plants similarly display structured genomes with transposable-element-rich regions that mediate accelerated evolution. Immune receptor genes typically reside in such regions. Various mechanisms have recently been identified through which transposable elements contribute to the coevolution between plants and their associated microbes.
|
Scooped by
Kamoun Lab @ TSL
January 24, 2018 12:57 PM
|
Plant immune receptors are under constant selective pressure to maintain resistance to plant pathogens. Nucleotide-binding leucine-rich repeat (NLR) proteins are one class of cytoplasmic immune receptors whose genes commonly show signatures of adaptive evolution. While it is known that balancing selection contributes to maintaining high intraspecific allelic diversity, the evolutionary mechanism that influences the transmission of alleles during speciation remains unclear. The barley Mla locus has over 30 described alleles conferring isolate-specific resistance to barley powdery mildew and contains three NLR families (RGH1, RGH2, and RGH3). We discovered (using sequence capture and RNAseq) the presence of a novel integrated Exo70 domain in RGH2 in the Mla3 haplotype. Allelic variation across barley accessions includes presence/absence of the integrated domain in RGH2. Expanding our search to several Poaceae species, we found shared interspecific conservation in the RGH2-Exo70 integration. We hypothesise that balancing selection has maintained allelic variation at Mla as a trans-species polymorphism over 24 My, thus contributing to and preserving interspecific allelic diversity during speciation.
|
Scooped by
Kamoun Lab @ TSL
January 12, 2018 1:27 PM
|
Powdery mildews are biotrophic pathogenic fungi infecting a number of economically important plants. The grass powdery mildew, Blumeria graminis, has become a model organism to study host specialization of obligate biotrophic fungal pathogens. We resolved the large-scale genomic architecture of B. graminis forma specialis hordei (Bgh) to explore the potential influence of its genome organization on the co-evolutionary process with its host plant, barley (Hordeum vulgare). The near-chromosome level assemblies of the Bgh reference isolate DH14 and one of the most diversified isolates, RACE1, enabled a comparative analysis of these haploid genomes, which are highly enriched with transposable elements (TEs). We found largely retained genome synteny and gene repertoires, yet detected copy number variation (CNV) of secretion signal peptide-containing protein-coding genes (SPs) and locally disrupted synteny blocks. Genes coding for sequence-related SPs are often locally clustered, but neither the SP clusters nor TEs are enriched in specific genomic regions. Extended comparative analysis with different host-specific B. graminis formae speciales revealed the existence of a core suite of SPs, but also isolate-specific SP sets as well as congruence of SP CNV and phylogenetic relationship. We further detected evidence for a recent, lineage-specific expansion of TEs in the Bghgenome. The characteristics of the Bgh genome (largely retained synteny, CNV of SP genes, recently proliferated TEs and a lack of compartmentalization) are consistent with a 'one-speed' genome that differs in its architecture and (co-)evolutionary pattern from the 'two-speed' genomes reported for several other filamentous phytopathogens.
|
Scooped by
Kamoun Lab @ TSL
November 23, 2017 11:31 AM
|
Background. Downy mildew, caused by the oomycete pathogen Sclerospora graminicola, is an economically important disease of Gramineae crops including foxtail millet (Setaria italica). Plants infected with S. graminicola are generally stunted and often undergo a transformation of flower organs into leaves (phyllody or witches’ broom), resulting in serious yield loss. To establish the molecular basis of downy mildew disease in foxtail millet, we carried out whole-genome sequencing and an RNA-seq analysis of S. graminicola. Results. Sequence reads were generated from S. graminicola using an Illumina sequencing platform and assembled de novo into a draft genome sequence comprising approximately 360 Mbp. Of this sequence, 73% comprised repetitive elements, and a total of 16,736 genes were predicted from the RNA-seq data. The predicted genes included those encoding effector-like proteins with high sequence similarity to those previously identified in other oomycete pathogens. Genes encoding jacalin-like lectin-domain-containing secreted proteins were enriched in S. graminicola compared to other oomycetes. Of a total of 1220 genes encoding putative secreted proteins, 91 significantly changed their expression levels during the infection of plant tissues compared to the sporangia and zoospore stages of the S. graminicola lifecycle. Conclusions. We established the draft genome sequence of a downy mildew pathogen that infects Gramineae plants. Based on this sequence and our transcriptome analysis, we generated a catalog of in planta-induced candidate effector genes, providing a solid foundation from which to identify the effectors causing phyllody.
|
Scooped by
Kamoun Lab @ TSL
November 6, 2017 5:16 AM
|
An unprecedented number of pathogenic fungi are emerging and causing disease in animals and plants, putting the resilience of wild and managed ecosystems in jeopardy. While the past decades have seen an increase in the number of pathogenic fungi, they have also seen the birth of new big data technologies and analytical approaches to tackle these emerging pathogens. We review how the linked fields of genomics and epigenomics are transforming our ability to address the challenge of emerging fungal pathogens. We explore the methodologies and bioinformatic toolkits that currently exist to rapidly analyze the genomes of unknown fungi, then discuss how these data can be used to address key questions that shed light on their epidemiology. We show how genomic approaches are leading a revolution into our understanding of emerging fungal diseases and speculate on future approaches that will transform our ability to tackle this increasingly important class of emerging pathogens.
|
Rescooped by
Kamoun Lab @ TSL
from Plant Pathogens
August 30, 2017 7:52 AM
|
We deployed single molecule real-time (SMRT) sequencing developed by Pacific BioSciences (PacBio), to generate near complete genome assembly for M. oryzae field isolates FJ81278 and Guy11, and evaluated the possible contribution of TEs to genomic variation events such as chromosomal translocation, gene presence/absence in LS regions and virulence-associated secreted proteins (SPs) polymorphism.
Via Philip Carella, Elsa Ballini, Yogesh Gupta
|
Rescooped by
Kamoun Lab @ TSL
from Plant pathogenic fungi
August 27, 2017 6:32 PM
|
Antagonistic host-pathogen co-evolution is a determining factor in the outcome of infection and shapes genetic diversity at the population level of both partners. Little is known about the overall genomic rate of evolution in pathogens or the molecular bases of rapid adaptation. Here we apply a population genomic approach to infer genome-wide patterns of selection among thirteen isolates of the fungal pathogen Zymoseptoria tritici. Based on whole genome alignments, we report extensive presence-absence polymorphisms of genes resulting from a high extent of within population karyotypic variation. We apply different test statistics based on the distribution of non-synonymous and synonymous polymorphisms (pN/pS) and substitutions (dN/dS) to estimate rates of adaptation and identify specific targets of selection. Overall we estimate that 44% of substitutions in the proteome of Z. tritici are adaptive and we find that the rate of adaptation is positively correlated with recombination rate. The proportion of adaptive amino acid substitutions in genes encoding determinants of pathogenicity is as high as 68% underlining the importance of positive selection in the evolution of virulence-associated traits. Using a maximum likelihood approach and codon models we furthermore identify a set of 786 additional genes showing signatures of diversifying selection. We furthermore addressed the effect of different parameters on adaptation using a linear model with pN/pS as response variable. Our results point to an increased effectiveness of purifying selection with increased recombination rate and high gene density. Overall we show a central role of sexual recombination in protein evolution in this important wheat pathogen.
Via Steve Marek
|
|
Scooped by
Kamoun Lab @ TSL
March 30, 2018 2:38 AM
|
We examined the genomes of 100 isolates of Magnaporthe oryzae (Pyricularia oryzae), the causal agent of rice blast disease. We grouped current field populations of M. oryzae into three major globally distributed groups. A genetically diverse group, clade 1, which may represent a group of closely related lineages, contains isolates of both mating types. Two well-separated clades, clades 2 and 3, appear to have arisen as clonal lineages distinct from the genetically diverse clade. Examination of genes involved in mating pathways identified clade-specific diversification of several genes with orthologs involved in mating behavior in other fungi. All isolates within each clonal lineage are of the same mating type. Clade 2 is distinguished by a unique deletion allele of a gene encoding a small cysteine-rich protein that we determined to be a virulence factor. Clade 3 isolates have a small deletion within the MFA2 pheromone precursor gene, and this allele is shared with an unusual group of isolates we placed within clade 1 that contain AVR1-CO39 alleles. These markers could be used for rapid screening of isolates and suggest specific events in evolution that shaped these populations. Our findings are consistent with the view that M. oryzae populations in Asia generate diversity through recombination and may have served as the source of the clades 2 and 3 isolates that comprise a large fraction of the global population.
|
Rescooped by
Kamoun Lab @ TSL
from Plants and Microbes
February 9, 2018 4:29 AM
|
In plants, defence-associated genes including the NLR gene family are under constant evolutionary pressure to adapt to pathogens. It is still unknown how many NLRs contribute to adaptation, and if the involved loci vary within a species across habitats. We use a three-pronged approach to reveal and quantify selection signatures at over 90 NLR genes over 14 populations of Solanum chilense a wild tomato species endemic to Peru and Chile found in different habitats. First, we generated a de novo genome of S. chilense. Second, by whole genome resequencing of three geographically distant individuals we infer the species past demographic history of habitat colonisation. Finally, using targeted resequencing we show that a small subset of NLRs, 7%, show signs of positive or balancing selection. We demonstrate that 13 NLRs change direction of selection during the colonisation of new habitats and form a mosaic pattern of adaptation to pathogens. We estimate that the turn over time of selection (birth-and-death rate) on NLRs is 18,000 years. Finally, our work identifies new NLRs under strong selective pressure between habitats, thus providing novel opportunities for R-gene identification.
|
Scooped by
Kamoun Lab @ TSL
February 8, 2018 9:29 AM
|
The genetic structure of field populations of Mycosphaerella graminicola was determined across a hierarchy of spatial scales using restriction fragment length polymorphism markers. The hierarchical gene diversity analysis included 1,098 isolates from seven field populations. Spatial scales ranged from millimeters to thousands of kilometers, including comparisons within and among lesions, within and among fields, and within and among regions and continents. At the smallest spatial scale, microtransect sampling was used to determine the spatial distribution of 15 genotypes found among 158 isolates sampled from five individual lesions. Each lesion had two to six different genotypes including both mating types in four of the five lesions, but in most cases a lesion was composed of one or two genotypes that occupied the majority of the lesion, with other rare genotypes interspersed among the common genotypes. The majority (77%) of gene diversity was distributed within plots ranging from ≈1 to 9 m2 in size. Genotype diversity (Ĝ / N) within fields for the Swiss, Texas, and Israeli fields was high, ranging from 79 to 100% of maximum possible values. Low population differentiation was indicated by the low GST values among populations, suggesting a corresponding high degree of gene flow among these populations. At the largest spatial scale, populations from Switzerland, Israel, Oregon, and Texas were compared. Population differentiation among these populations was low (GST = 0.05), and genetic identity between populations was high. A low but significant correlation between genetic and geographic distance among populations was found (r = -0.47, P = 0.012), suggesting that these populations probably have not reached an equilibrium between gene flow and genetic drift. Gene flow on a regional level can be reduced by implementing strategies, such as improved stubble management that minimize the production of ascospores. The possibility of high levels of gene flow on a regional level indicates a significant potential risk for the regional spread of mutant alleles that enable fungicide resistance or the breakdown of resistance genes.
|
Scooped by
Kamoun Lab @ TSL
February 8, 2018 5:21 AM
|
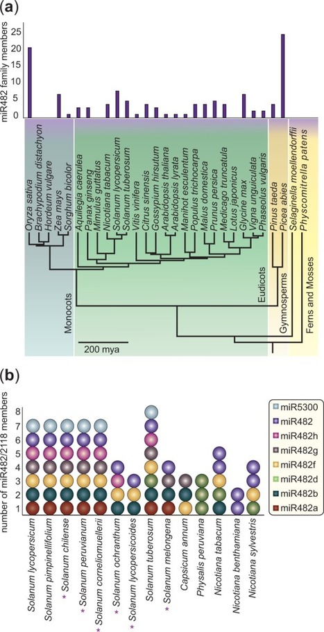
Plants are exposed to pathogens around the clock. A common resistance response in plants upon pathogen detection is localized cell death. Given the irreversible nature of this response, multiple layers of negative regulation are present to prevent the untimely or misexpression of resistance genes. One layer of negative regulation is provided by a recently discovered microRNA (miRNA) gene family, miR482/2118. This family targets the transcripts of resistance genes in plants. We investigated the evolutionary history and specificity of this miRNA gene family within the Solanaceae. This plant family includes many important crop species, providing a set of well-defined resistance gene repertoires. Across 14 species from the Solanaceae, we identified eight distinct miR482/2118 gene family members. Our studies show conservation of miRNA type and number in the group of wild tomatoes and, to a lesser extent, throughout the Solanaceae. The eight orthologous miRNA gene clusters evolved under different evolutionary constraints, allowing for individual subfunctionalization of the miRNAs. Despite differences in the predicted targeting behavior of each miRNA, the miRNA–R-gene network is robust due to its high degree of interconnectivity and redundant targeting. Our data suggest that the miR482/2118 gene family acts as an evolutionary buffer for R-gene sequence diversity.
|
Scooped by
Kamoun Lab @ TSL
February 8, 2018 3:28 AM
|
Background. Structural variation contributes substantially to polymorphism within species. Chromosomal rearrangements that impact genes can lead to functional variation among individuals and influence the expression of phenotypic traits. Genomes of fungal pathogens show substantial chromosomal polymorphism that can drive virulence evolution on host plants. Assessing the adaptive significance of structural variation is challenging, because most studies rely on inferences based on a single reference genome sequence. Results. We constructed and analyzed the pangenome of Zymoseptoria tritici, a major pathogen of wheat that evolved host specialization by chromosomal rearrangements and gene deletions. We used single-molecule real-time sequencing and high-density genetic maps to assemble multiple genomes. We annotated the gene space based on transcriptomics data that covered the infection life cycle of each strain. Based on a total of five telomere-to-telomere genomes, we constructed a pangenome for the species and identified a core set of 9149 genes. However, an additional 6600 genes were exclusive to a subset of the isolates. The substantial accessory genome encoded on average fewer expressed genes but a larger fraction of the candidate effector genes that may interact with the host during infection. We expanded our analyses of the pangenome to a worldwide collection of 123 isolates of the same species. We confirmed that accessory genes were indeed more likely to show deletion polymorphisms and loss-of-function mutations compared to core genes. Conclusions. The pangenome construction of a highly polymorphic eukaryotic pathogen showed that a single reference genome significantly underestimates the gene space of a species. The substantial accessory genome provides a cradle for adaptive evolution.
|
Scooped by
Kamoun Lab @ TSL
February 6, 2018 6:06 AM
|
A number of horizontal gene transfers (HGTs) have been identified in the spider mite Tetranychus urticae, a chelicerate herbivore. However, the genome of this mite species has at present not been thoroughly mined for the presence of HGT genes. Here, we performed a systematic screen for HGT genes in the T. urticae genome using the h-index metric. Our results not only validated previously identified HGT genes but also uncovered 25 novel HGT genes. In addition to HGT genes with a predicted biochemical function in carbohydrate, lipid and folate metabolism, we also identified the horizontal transfer of a ketopantoate hydroxymethyltransferase and a pantoate β-alanine ligase gene. In plants and bacteria, both genes are essential for vitamin B5 biosynthesis and their presence in the mite genome strongly suggests that spider mites, similar to Bemisia tabaci and nematodes, can synthesize their own vitamin B5. We further show that HGT genes were physically embedded within the mite genome and were expressed in different life stages. By screening chelicerate genomes and transcriptomes, we were able to estimate the evolutionary histories of these HGTs during chelicerate evolution. Our study suggests that HGT has made a significant and underestimated impact on the metabolic repertoire of plant-feeding spider mites.
|
Scooped by
Kamoun Lab @ TSL
February 6, 2018 5:55 AM
|
Background: Recent improvements in DNA sequencing and genome scaffolding have paved the way to generate high-quality de novo assemblies of pseudomolecules representing complete chromosomes of wheat and its wild relatives. These assemblies form the basis to compare the evolutionary dynamics of wheat genomes on a megabase-scale. Results: Here, we provide a comparative sequence analysis of the 700-megabase chromosome 2D between two bread wheat genotypes, the old landrace Chinese Spring and the elite Swiss spring wheat line CH Campala Lr22a. Both chromosomes were assembled into megabase-sized scaffolds. There was a high degree of sequence conservation between the two chromosomes. Analysis of large structural variations revealed four large insertions/deletions (InDels) of >100 kb. Based on the molecular signatures at the breakpoints, unequal crossing over and double-strand break repair were identified as the evolutionary mechanisms that caused these InDels. Three of the large InDels affected copy number of NLRs, a gene family involved in plant immunity. Analysis of single nucleotide polymorphism (SNP) density revealed three haploblocks of 8 Mb, 9 Mb and 48 Mb with a 35-fold increased SNP density compared to the rest of the chromosome. Gene content across the two chromosomes was highly conserved. Ninety-nine percent of the genic sequences were present in both genotypes and the fraction of unique genes ranged from 0.36 to 0.63%. Conclusions: This comparative analysis of two high-quality chromosome assemblies enabled a comprehensive assessment of large structural variations and gene content. The insight obtained from this analysis will form the basis of future wheat pan-genome studies.
|
Scooped by
Kamoun Lab @ TSL
January 23, 2018 9:42 AM
|
The genus Oryza is a model system for the study of molecular evolution over time scales ranging from a few thousand to 15 million years. Using 13 reference genomes spanning the Oryza species tree, we show that despite few large-scale chromosomal rearrangements rapid species diversification is mirrored by lineage-specific emergence and turnover of many novel elements, including transposons, and potential new coding and noncoding genes. Our study resolves controversial areas of the Oryza phylogeny, showing a complex history of introgression among different chromosomes in the young ‘AA’ subclade containing the two domesticated species. This study highlights the prevalence of functionally coupled disease resistance genes and identifies many new haplotypes of potential use for future crop protection. Finally, this study marks a milestone in modern rice research with the release of a complete long-read assembly of IR 8 ‘Miracle Rice’, which relieved famine and drove the Green Revolution in Asia 50 years ago.
|
Scooped by
Kamoun Lab @ TSL
December 9, 2017 6:29 AM
|
Filamentous plant pathogens exhibit extraordinary levels of genomic variability that is proposed to facilitate rapid adaptation to changing host environments. However, the impact of genomic variation on phenotypic differentiation in pathogen populations is largely unknown. Here, we address the extent of variability in infection phenotypes of the hemibiotrophic wheat pathogen Zymoseptoria tritici by studying three field isolates collected in Denmark, Iran, and the Netherlands. These three isolates differ extensively in genome structure and gene content, but produce similar disease symptoms in the same susceptible wheat cultivar. Using advanced confocal microscopy, staining of reactive oxygen species, and comparative analyses of infection stage-specific RNA-seq data, we demonstrate considerable variation in the temporal and spatial course of infection of the three isolates. Based on microscopic observation, we determined four core infection stages: establishment, biotrophic growth, lifestyle transition, and necrotrophic growth and asexual reproduction. Comparative analyses of the fungal transcriptomes, sequenced for every infection stage, revealed that the gene expression profiles of the isolates differed significantly, and 20% of the genes are differentially expressed between the three isolates during infection. The genes exhibiting isolate-specific expression patterns are enriched in genes encoding effector candidates that are small, secreted, cysteine-rich proteins and putative virulence determinants. Moreover, the differentially expressed genes were located significantly closer to transposable elements, which are enriched for the heterochromatin-associated histone marks H3K9me3 and H3K27me3 on the accessory chromosomes. This observation indicates that transposable elements and epigenetic regulation contribute to the infection-associated transcriptional variation between the isolates. Our findings illustrate how high genetic diversity in a pathogen population can result in highly differentiated infection and expression phenotypes that can support rapid adaptation in changing environments. Furthermore, our study reveals an exceptionally high extent of plasticity in the infection program of an important wheat pathogen and shows a substantial redundancy in infection-related gene expression.
|
Scooped by
Kamoun Lab @ TSL
November 12, 2017 7:34 AM
|
Filamentous plant pathogen genomes often display a bipartite architecture with gene sparse, repeat-rich compartments serving as a cradle for adaptive evolution. However, the extent to which this "two-speed" genome architecture is associated with genome-wide epigenetic modifications is unknown. Here, we show that the oomycete plant pathogens Phytophthora infestans and Phytophthora sojae possess functional adenine N6-methylation (6mA) methyltransferases that modulate patterns of 6mA marks across the genome. In contrast, 5-methylcytosine (5mC) could not be detected in the two Phytophthora species. Methylated DNA IP Sequencing (MeDIP-seq) of each species revealed that 6mA is depleted around the transcriptional starting sites (TSS) and is associated with low expressed genes, particularly transposable elements. Remarkably, genes occupying the gene-sparse regions have higher levels of 6mA compared to the remainder of both genomes, possibly implicating the methylome in adaptive evolution of Phytophthora. Among three putative adenine methyltransferases, DAMT1 and DAMT3 displayed robust enzymatic activities. Surprisingly, single knockouts of each of the 6mA methyltransferases in P. sojae significantly reduced in vivo 6mA levels, indicating that the three enzymes are not fully redundant. MeDIP-seq of the damt3 mutant revealed uneven patterns of 6mA methylation across genes, suggesting that PsDAMT3 may have a preference for gene body methylation after the TSS. Our findings provide evidence that 6mA modification is an epigenetic mark of Phytophthora genomes and that complex patterns of 6mA methylation by the expanded 6mA methyltransferases may be associated with adaptive evolution in these important plant pathogens.
|
Scooped by
Kamoun Lab @ TSL
October 2, 2017 5:31 AM
|
The spread of photosynthesis is one of the most important but constantly debated topics in eukaryotic evolution. Various hypotheses have been proposed to explain the plastid distribution in extant eukaryotes. Notably, the chromalveolate hypothesis suggested that multiple eukaryotic lineages were derived from a photosynthetic ancestor that had a red algal endosymbiont. As such, genes of plastid/algal origin in aplastidic chromalveolates, such as oomycetes, were considered to be important supporting evidence. Although the chromalveolate hypothesis has been seriously challenged, some of its supporting evidence has not been carefully investigated. In this study, we re-evaluate the “algal” genes from oomycetes with a larger sampling and careful phylogenetic analyses. Our data provide no conclusive support for a common photosynthetic ancestry of stramenopiles, but show that the initial estimate of “algal” genes in oomycetes was drastically inflated due to limited genome data available then for certain eukaryotic lineages. These findings also suggest that the evolutionary histories of these “algal” genes might be attributed to complex scenarios such as differential gene loss, serial endosymbioses, or horizontal gene transfer.
|
Scooped by
Kamoun Lab @ TSL
August 28, 2017 4:47 AM
|
Oat crown rust, caused by the fungus Puccinia coronata f. sp. avenae (Pca), is a devastating disease that impacts worldwide oat production. For much of its life cycle, Pca is dikaryotic, with two separate haploid nuclei that may vary in virulence genotype, highlighting the importance of understanding haplotype diversity in this species. We generated highly contiguous de novo genome assemblies of two Pcaisolates, 12SD80 and 12NC29, from long-read sequences. In total, we assembled 603 primary contigs for a total assembly length of 99.16 Mbp for 12SD80 and 777 primary contigs with a total length of 105.25 Mbp for 12NC29, and approximately 52% of each genome was assembled into alternate haplotypes. This revealed structural variation between haplotypes in each isolate equivalent to more than 2% of the genome size, in addition to about 260,000 and 380,000 heterozygous single-nucleotide polymorphisms in 12SD80 and 12NC29, respectively. Transcript-based annotation identified 26,796 and 28,801 coding sequences for isolates 12SD80 and 12NC29, respectively, including about 7,000 allele pairs in haplotype-phased regions. Furthermore, expression profiling revealed clusters of co-expressed secreted effector candidates, and the majority of orthologous effectors between isolates showed conservation of expression patterns. However, a small subset of orthologs showed divergence in expression, which may contribute to differences in virulence between 12SD80 and 12NC29. This study provides the first haplotype-phased reference genome for a dikaryotic rust fungus as a foundation for future studies into virulence mechanisms in Pca.
|