 Your new post is loading...
 Your new post is loading...
|
Scooped by
Bernadette Cassel
August 15, 2022 10:57 AM
|
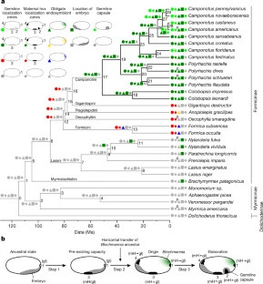
Les bactéries des fourmis sont connues depuis longtemps mais on s'intéresse de plus en plus à elles depuis le développement des résistances aux antibiotiques. On trouve des bactéries symbiotiques dans l'intestin, elles aident au métabolisme et à l'immunité de la fourmi. On en trouve aussi sur la cuticule et partout sur et dans le corps de la fourmi. Elles forment le microbiome comme chez tous les animaux y compris l'homme. Ce microbiome participe à de très nombreux aspects de la biologie de la fourmi et de toute la vie de la société, par exemple lors des échanges trophallactiques et des léchages interindividuels, et même dans la formation de l'odeur coloniale. Elles participent aussi à la mémorisation chez les bourdons. C'est aussi un bel exemple d'évolution pour la symbiose. On parle maintenant d'holobionte. Alain Lenoir mis à jour 22-Jui-2022 " ... Chez Camponotus les bactéries symbiotes Blochmannia ont été découvertes depuis plus d'un siècle mais leur rôle vient seulement d'être compris. En effet il est impossible de les élever comme des bactéries "normales". Chez C. fellah, on les trouve dans le tube digestif dans des cellules spécialisées appelées bactériocytes. Danival Souza à Tours pendant sa thèse a montré qu'elles facilitent la croissance de la colonie et les défenses immunitaires (Souza et al 2006, Souza et al 2009). Ces bactéries sont transmises par la reine depuis ses ovaires vers les oocytes (Kupper et al 2016). Si on traite les fourmis avec un antibiotique, elles vont réagir comme en situation de stress, produire plus d'hydrocarbures cuticulaires et devenir plus mélanisées (Souza et al 2011). Les bactéries endosymbiotiques Blochmannia ont évolué chez les fourmis Camponotus mais se retrouvent aussi chez Polyrachis et Colobopsis (Rafiqi et al 2020, voir Nick 2020) : "Les scientifiques estiment que l’interdépendance entre la bactérie Blochmannia et les fourmis Camponotini remonte à il y a 51 millions d’années. Les chercheurs ont découvert que la bactérie entoure complètement la lignée germinale. Le développement de l’embryon est parfaitement organisé. Ainsi, les biologistes ont examiné de près les gènes qui régulent la lignée germinale et le contenu génétique de ces fourmis. L’équipe de scientifiques a constaté des faits exceptionnels. Normalement, chez les insectes, les gènes de la lignée germinale sont localisés à un seul endroit dans l’ovule. Pourtant, dans le cas étudié, ils sont situés sur quatre endroits différents. « Personne n’a jamais rien vu de tel chez un autre insecte », a déclaré Arjuna Rajakumar, coauteur de l’article. Par ailleurs, d’après ce qu’a expliqué Matteen Rafiqi, biologiste à l’Université Bezmialem Vakif à Istanbul, les gènes qui définissent la structure du corps apparaissent normalement à un stade tardif du développement de l’embryon. Or, chez les Camponotini, ils sont apparus très tôt et se situent aux quatre mêmes endroits que les gènes de la lignée germinale. Les scientifiques ont dû travailler avec plus de 30 espèces de fourmis étroitement apparentées. Toutefois, ils ont réussi à reconstituer les étapes de fusion. Ils ont retracé le processus depuis l’époque où les gènes de la lignée germinale étaient localisés dans un seul endroit, jusqu’à ce qu’ils se retrouvent, avec les gènes Hox, dans quatre zones différentes. « Ces connaissances peuvent conduire à une meilleure compréhension de l’origine des organismes complexes », a souligné Ehab Abouheif, biologiste à l’Université McGill et auteur principal de l’article. « Ces étapes d’unification pour former une relation endosymbiotique obligatoire nous aideront à comprendre d’autres fusions majeures qui ont donné naissance à des formes de vie complexes, comme lorsque des organismes unicellulaires se sont réunis pour former des organismes multicellulaires », a-t-il confié." ---------- NDÉ [Image] Origin and elaboration of developmental integration of Blochmannia into Camponotini. via Origin and elaboration of a major evolutionary transition in individuality - Ab. Matteen Rafiqi, Arjuna Rajakumar & Ehab Abouheif | Nature, 02.09.2020 https://www.nature.com/articles/s41586-020-2653-6
|
Scooped by
Bernadette Cassel
December 25, 2020 5:09 AM
|
"Le tout est plus que la somme de ses parties" aurait dit Aristote. S'il est parfois plus simple d'étudier séparément des éléments distincts, il importe aussi d'étudier "le tout", en incluant l'environnement puisque "les parties" n'en sont pas isolées. L'étude d'un hôte et de ses microbes associés est un bon exemple de cela. En effet, les caractères (c'est-à-dire les phénotypes) qui découlent de chaque partie sont augmentés de ceux qui découlent des interactions entre les parties et avec l'environnement. On appelle cela le phénotype étendu. Par exemple, les microbes de l'intestin bénéficient des nutriments qui y transitent et produisent des molécules qui ont un impact bénéfique sur le système immunitaire de l'hôte, ce qui va lui permettre de résister à d'autres microorganismes pathogènes. Ou encore, les bactéries présentes dans les racines des légumineuses bénéficient de sucres produits par la plante et favorisent sa croissance en lui fournissant de l'azote. Le tout étant impacté par les autres microbes présents à proximité et par les conditions environnementales. La prise en compte d'un grand nombre de paramètres rend l'étude complexe mais c'est aussi ce qui fait l'intérêt d'une approche globale pour comprendre le fonctionnement d'un holobionte et pouvoir ensuite le modifier, l'améliorer, le piloter. Un holobionte qu'est-ce-que c'est ? Et pourquoi INRAE s'y intéresse-t-il ? | INRAE INSTIT, 25.06.2020 Pourquoi et comment les holobiontes sont-ils étudiés ? "Le tout est plus que la somme de ses parties" aurait dit Aristote. S'il est parfois plus simple d'étudier séparément des éléments distincts, il importe aussi d'étudier "le tout", en incluant l'environnement puisque "les parties" n'en sont pas isolées. L'étude d'un hôte et de ses microbes associés est un bon exemple de cela. En effet, les caractères (c'est-à-dire les phénotypes) qui découlent de chaque partie sont augmentés de ceux qui découlent des interactions entre les parties et avec l'environnement. On appelle cela le phénotype étendu. Par exemple, les microbes de l'intestin bénéficient des nutriments qui y transitent et produisent des molécules qui ont un impact bénéfique sur le système immunitaire de l'hôte, ce qui va lui permettre de résister à d'autres microorganismes pathogènes. Ou encore, les bactéries présentes dans les racines des légumineuses bénéficient de sucres produits par la plante et favorisent sa croissance en lui fournissant de l'azote. Le tout étant impacté par les autres microbes présents à proximité et par les conditions environnementales. La prise en compte d'un grand nombre de paramètres rend l'étude complexe mais c'est aussi ce qui fait l'intérêt d'une approche globale pour comprendre le fonctionnement d'un holobionte et pouvoir ensuite le modifier, l'améliorer, le piloter." _________________________________________ [Image] La mouche du chou Delia radicum est un ravageur majeur des crucifères et ses ennemis naturels principaux sont les staphylins prédateurs et parasitoïdes Aleochara bilineata, Aleochara bipustulata et l’hyménoptère parasitoïde Trybliographa rapae. Crédit : Sonia Dourlot via Institut de Génétique, Environnement et Protection des Plantes - Le microbiote de la mouche du chou et de ses ennemis naturels https://www6.rennes.inrae.fr/igepp/Productions/Le-microbiote-de-la-mouche-du-chou-et-de-ses-ennemis-naturels "Depuis 2019, le métaprogramme HOLOFLUX finance projets de recherche et bourses de thèse comme le rôle des microbiotes du colza et de la mouche du chou dans l'adaptation d'un insecte ravageur à son hôte." - Bili M., Cortesero A.M., Mougel C., Gauthier J.P., Ermel G., Simon J.C., Outreman Y., Terrat S., Mahéo F. & Poinsot D. (2016). Bacterial Community Diversity Harboured by Interacting Species. PLoS ONE, 11(6): e0155392. pdf
|
Scooped by
Bernadette Cassel
June 30, 2020 2:09 PM
|
... qui questionnent de manière nouvelle la relation génotype-phénotype, sa dynamique, son déterminisme et son lien à l’environnement : Par UMR CNRS 5558 Laboratoire de Biométrie et Biologie Évolutive - Département Génétique, Interactions et évolution des génomes (GINSENG) "- Tout d’abord, l’individu est une chimère, un assemblage d’organismes (ou holobionte) et donc de génomes (ou hologénome). A une échelle plus fine, le génome est également composite, et comporte notamment un grand nombre de séquences comme les éléments transposables capables de se déplacer le long des chromosomes. Ces différents éléments génétiques interagissent, se co-transmettent en partie, mais ne sont pas soumis à des pressions sélectives totalement convergentes. Conflits et coopération co-existent et génèrent différents niveaux de sélection. - Ensuite, l’étude de la relation génotype-phénotype a vu émerger la composante épigénétique. La régulation épigénétique opère de manière endogène sur l’expression génique, le contrôle des éléments transposables, ou encore l’accomplissement de fonctions clés comme par exemple la reprogrammation épigénétique des chromosomes paternels durant la fécondation. Les acteurs de cette régulation épigénétique sont également liés à l’environnement et peuvent jouer un rôle majeur dans la régulation de la plasticité phénotypique, permettant une réponse rapide des organismes à leur environnement. Les projets développés au sein du département abordent ces questions au travers de trois axes de recherche. AXE 1 - Dynamique évolutive de l’individu chimère • Transmission verticale et horizontale de l’information génétique dans les communautés d’Arthropodes • Adaptation, dérive et dynamique intraspécifique de l’individu chimère AXE 2 - Analyse fonctionnelle de la relation génotype/phénotype • Formation du zygote et interaction avec les éléments symbiotiques • Mécanismes et évolution des phénotypes étendus • Epigénétique et environnement AXE 3 - Symbiose : du fondamental à l’opérationnel • Emergence de la pathogénie • Wolbachia et lutte anti-vectorielle • Mise en place de la lutte autocide chez Drosophila suzukii
|
Scooped by
Bernadette Cassel
July 11, 2018 6:36 AM
|
Marc-André Selosse nous emmène dans un univers invisible et pourtant essentiel à la vie, celui des microbes. Le temps d'un bivouac mardi 10 juillet 2018 par Daniel Fiévet
|
Scooped by
Bernadette Cassel
May 2, 2016 1:48 AM
|
... Une question qu’on pose souvent concernant les virus, c’est celle de leur position dans l’arbre du vivant. D’emblée, ça semble une tâche bien ardue puisque la plupart des chercheurs ne sont pas d’accord pour considérer que les virus sont des organismes vivants. C’est une prudence qui peut se comprendre : vu qu’on se casse déjà le cul à tenter de classer le vivant (1, 2 & 3), autant ne pas y rajouter des trucs qui n’ont rien à voir comme des silex, des trombones ou le sécateur de votre voisin. [Image] Rhizome du Vivant "... Des gènes de mimivirus se groupent tantôt tout seuls, tantôt chez les eucaryotes, les eubactéries ou les archées. Selon certains, ces résultats montrent que les virus, et les mimivirus en particulier, sont les rois des voleurs de gènes. Le problème c’est que ces vols de gènes, ce qu’on appelle couramment des transferts horizontaux de gènes, laissent des traces qui s’effacent au fur et à mesure de l’évolution. Même si les virus évoluent vite, force est de constater que la plupart de ces transferts sont probablement très très vieux (on trouve des transferts horizontaux récents dans leur génome, mais ils sont facilement reconnaissables).
Alternativement, d’autres chercheurs proposent un autre angle d’approche pour expliquer ce bordel génétique : l’hybridation, et les transferts génétiques. Comme on l’a vu lors de l’interview de Marc-André Sélosse, les transferts de gènes et autres cochoncetés génétiques sont légions entre les 3 domaines du vivant. Du coup, face à la figure classique de l’arbre du vivant, ces chercheurs évoquent maintenant la possibilité de représenter les relations de parenté où les branches peuvent s’anastomoser comme un système de racine, ou comme les bras des cours d’eau près d’un delta : une sorte de rhizome du vivant, pour utiliser l’expression de Didier Raoult qui est le premier à avoir proposé ce scénario…" (...) ___________________________________________________________________
POUR EN SAVOIR PLUS :
→ Et si Darwin s'était trompé... - Le Point https://www.lepoint.fr/debats/et-si-darwin-s-etait-trompe-12-12-2011-1406407_2.php C'est l'un des plus grands chercheurs français en microbiologie. Le professeur Didier Raoult dirige l'unité de recherche en maladies infectieuses et tropicales émergentes à la faculté de médecine de Marseille. On lui doit des découvertes fondamentales comme celle des virus géants et peut-être même d'une nouvelle forme de vie. Dans son dernier livre, Dépasser Darwin (Plon), Didier Raoult explique pourquoi le darwinisme, érigé en dogme, est en train de voler en éclats. Le Point : Vous racontez que, dans leurs laboratoires, les chercheurs en biologie sont en train de révolutionner la vision du monde. Aujourd'hui, Copernic n'a pas l'oeil collé à une lunette astronomique, mais à un microscope électronique ? Didier Raoult : Quand Copernic puis Galilée affirment que la Terre tourne autour du Soleil, c'est la façon dont nous avons ordonnancé le monde dans nos têtes qui vole en éclats. L'homme n'est plus au sommet de la création, le centre d'un univers immuable. Avec la révolution génomique, nous vivons les débuts de la biologie. On découvre que l'homme est un écosystème à lui tout seul, un monde dans lequel cohabitent des millions de micro-organismes. Cet écosystème ambulant évolue dans d'autres écosystèmes qu'il modifie et qui le modifient. Tous les êtres vivants passent leur temps à s'échanger des gènes. Pas uniquement par la reproduction, mais aussi par les virus et les bactéries. Le monde du vivant est une immense orgie collective. On sait aujourd'hui que 8 % de l'ADN humain est constitué de vestiges de gènes qui nous ont été transmis par des virus. C'est pourquoi vous dites que l'homme est une "chimère" ? Pendant longtemps, on a pensé que nous descendions d'un ancêtre commun : le Sapiens. En mai 2010, coup de théâtre : les résultats d'une analyse de l'ADN prélevé sur des os de néandertaliens ont révélé que 1 à 4 % de nos gènes viennent de Neandertal. Que cela nous plaise ou non, nous sommes apparentés à ce lourdaud, et non pas uniquement à Sapiens"l'intello". Les deux se sont rencontrés et métissés. L'arbre généalogique de l'espèce humaine est anti-darwinien parce que notre ancêtre est tout à la fois Sapiens, néandertalien, une bactérie et un virus ! Vous avez récemment affirmé que quatre formes de vie, et non pas trois comme il a toujours été admis, sont apparues il y a plus d'un milliard d'années. De quoi mettre en ébullition les spécialistes de l'évolution ! Le virus géant mimivirus que mon équipe a découvert en 2003, et dont nous avons décrypté le génome, me permet d'émettre l'hypothèse selon laquelle, à côté des trois grandes formes de vie acceptées - bactéries, eucaryotes et Archaea -, il en existerait une quatrième : celle des grands virus à ADN. Mimivirus en fait partie, tout comme trois autres virus dont nous avons aussi révélé l'existence. Ce monde de virus géants constitue un quatrième groupe entièrement parasitaire, distinct des trois autres. Cela suscite un large débat chez les scientifiques. Ce n'est pourtant qu'une étape dans la remise en question nécessaire du classement darwinien du vivant. Les virus en sont aujourd'hui exclus, alors que ce sont les entités biologiques les plus abondantes et la source de plus de la moitié des gènes de l'univers connu ! D'après vous, il faudrait abattre l'"arbre de Darwin" ? L'arbre darwinien n'existe pas. C'est un fantasme. L'idée du tronc commun avec les espèces qui divergent comme des branches est un non-sens. Un arbre de la vie, pourquoi pas, mais alors planté la tête en bas, les racines en l'air ! Si les espèces s'étaient définitivement séparées il y a des millions d'années, il n'y aurait en fait plus d'espèces vivantes sur la planète. Chacune aurait dégénéré dans son coin faute d'avoir pu suffisamment renouveler son patrimoine génétique. Pour survivre, il faut savoir s'encombrer de gènes inutiles. Ne pas être économe. (...)
|
Scooped by
Bernadette Cassel
November 24, 2014 2:44 PM
|
Et voilà, l'émission annoncée la semaine dernière, l'interview du Pr. Selosse sur les chimères, est en ligne sur Podcast Science: Pour vous aider à suivre, voici tout d'abord les
|
|
Scooped by
Bernadette Cassel
May 7, 2021 2:16 PM
|
Bactériologue au CHRU de Brest, le Pr Geneviève Héry-Arnaud propose, dans son dernier livre, un voyage au pays des microbes qui nous veulent du bien. Brest - Le Télégramme Publié le 07 mai 2021 à 08h04 "... Pour expliquer ce qu’est le microbiote, le Pr Geneviève Héry-Arnaud commence par un voyage aux origines de la Terre. Histoire de rappeler au passage que ces petites bêtes étaient là bien avant les humains ! « Les bactéries vont découvrir et apprécier un hébergement douillet chez l’Homme », écrit la scientifique, qui consacre un chapitre à chacun des microbiotes intestinal, bucco-dentaire, cutané, pulmonaire et vaginal, sans oublier tous les autres, réunis dans un dernier chapitre. Le déroulé est aussi accompagné de « questions qui grattent », dont une sur la sexualité des mouches drosophiles qui fera sourire plus d’un lecteur. L’attirance sexuelle de la mouche est régie par son microbiote intestinal. « Aucune donnée en ce sens n’existe à l’heure actuelle chez l’Homme », s’amuse l’auteure." (...) [Image] Le Pr Geneviève Héry-Arnaud, microbiologiste au CHRU de Brest, vient de publier « Ces microbes qui nous veulent du bien », aux éditions HumenSciences. (Héry-Arnaud) ___________________________________________________________________
POUR EN SAVOIR PLUS :
→ Les bactéries intestinales influent sur l'évolution de la mouche ! https://www.futura-sciences.com/sante/actualites/biologie-bacteries-intestinales-influent-evolution-mouche-25881/ Une étude sur les drosophiles montre le rôle des bactéries intestinales... dans le comportement sexuel des mouches. Une pierre de plus pour la théorie selon laquelle l'entité subissant l'évolution ne serait pas l'organisme mais plutôt l'holobionte, c'est-à-dire l'ensemble hôte-microorganisme.
|
Scooped by
Bernadette Cassel
August 3, 2020 1:40 PM
|
Le concept d'organisme montre aujourd'hui ses limites : il faut désormais prendre en compte le fait qu'un animal ou une plante ne peut vivre sans les multiples microorganismes qui l'habitent. Marc-André Selosse| 26 octobre 2016 [...] "... où délimiter des unités ? Où s'arrête l'holobionte ? Qui plus est, il existe d'autres réseaux d'interaction : les insectes pollinisateurs interagissent avec plusieurs plantes qui, chacune, interagissent avec plusieurs insectes, nos propres pathogènes interagissent chacun avec plusieurs hôtes, qui subissent chacun plusieurs microbes… La notion d'holobionte actualise la notion d'organisme, mais dissimule l'importance des interactions elles-mêmes. La science moderne a transposé une philosophie occidentale fondée sur l'individu en une biologie fondée sur l'organisme. Une vraie rupture donnerait aux interactions la place centrale. Une toile d'araignée n'est pas un ensemble de points, mais surtout les fils les reliant. De façon semblable, le vivant est fait d'organismes et surtout de liens entre eux. La notion d'organisme, en deux siècles de recherches, a donné ce qu'elle pouvait en termes de compréhension et de connaissance. Place désormais aux interactions !"
|
Scooped by
Bernadette Cassel
March 22, 2020 7:21 AM
|
Nous ne sommes pas seuls : dans notre corps cohabitent des millions de micro-organismes, et notre génome intègre des gènes provenant d'autres espèces. En quoi cela renouvelle-t-il notre compréhension de l'évolution ? Didier Raoult, professeur de microbiologie, faculté de médecine de Marseille, directeur de l’Unité de recherche en maladies infectieuses et tropicales émergentes. Janvier 2013
|
Scooped by
Bernadette Cassel
February 21, 2018 12:47 PM
|
Les plantes, les animaux, les humains en bonne santé baignent dans un monde microbien. C’est ce que va nous expliquer Marc-André Sélosse, professeur au Muséum d'histoire naturelle, auteur de "Jamais seul. Ces microbes qui construisent les plantes, les animaux et les civilisations" (Actes [...]
|
Scooped by
Bernadette Cassel
March 15, 2015 6:38 PM
|
Grâce au fantastique travail de Romain Domart et Johan Mazoyer, l'interview du Pr. Selosse est retranscrite et publiée simultanément ici et sur Podcast Science! Bonne lecture!
|
https://www.scoop.it/topic/membracides/?&tag=holobionte
Lire aussi, sur EntomoNews :