Cartes mentales
354.2K views | +0 today
Follow
Cartes mentales
Revue sur les cartes mentales. j'ai regroupé ici également le contenu sur les cartes conceptuelles pour me libérer un post sur le cerveau.
Curated by Louis Levy
Your new post is loading...
Your new post is loading...
Rescooped by Louis Levy from Cartes mentales, cartes heuristiques
February 16, 2017 8:27 AM
Scoop.it!

Apprentissage par investigation : carte conceptuelle de synthèse

Apprentissage par investigation : carte conceptuelle de synthèse | Cartes mentales | Scoop.it

Ma carte conceptuelle a pour objectif de présenter la vision de John KUBIECK sur l'utilisation de l'approche d'apprentissage par investigation dans les cours de sciences des écoles accueillant des enfants et adolescents du primaire au gymnase au Canada...

http://www.scoop.it/t/classemapping


Via Lucas Gruez, Christine Berthilier
No comment yet.
Rescooped by Louis Levy from Classemapping
February 15, 2017 9:20 AM
Scoop.it!

Cartes heuristiques avec des outils légers

Cartes heuristiques avec des outils légers | Cartes mentales | Scoop.it

Nous avons vu par le passé un certain nombre d'applications dédiées permettant de réaliser des schémas heuristiques. A côté des "poids lourds" comme Freemind (et son dérivé Freeplane), XMind et Mindmanager, se développent des applications plus sobres visant à répondre aux besoins des utilisateurs dont l'objectif est de réaliser rapidement et efficacement une visualisation graphique de tel ou tel projet...

http://www.scoop.it/t/classemapping


Via Lucas Gruez
No comment yet.
Scooped by Louis Levy
February 11, 2017 3:58 AM
Scoop.it!

Creating a Knowledge Map: The Basics | MindMeister Blog

Creating a Knowledge Map: The Basics | MindMeister Blog | Cartes mentales | Scoop.it
Knowledge maps are a powerful tool for companies and organisations to capture and share their most valuable asset: intellectual capital. Here's how to build one
No comment yet.
Scooped by Louis Levy
February 7, 2017 7:23 AM
Scoop.it!

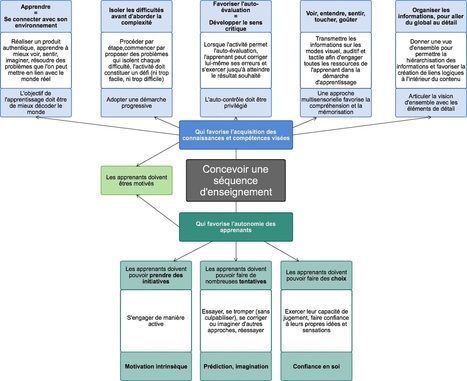
8 pistes pour concevoir une séquence d’enseignement enthousiasmante – Donnez du sens à vos études

8 pistes pour concevoir une séquence d’enseignement enthousiasmante – Donnez du sens à vos études | Cartes mentales | Scoop.it
RT @hesperie1: "8 pistes pour concevoir une séquence d’enseignement enthousiasmante" https://t.co/RZleo7kII0 # pédagogie
No comment yet.
Rescooped by Louis Levy from Classemapping
February 5, 2017 5:30 AM
Scoop.it!

La biographie d'une personne en carte mentale

La biographie d'une personne en carte mentale | Cartes mentales | Scoop.it

Voici une carte mentale, pour récapituler ce qu'il est important de noter, quand on fait la biographie d'une personne célèbre. Elle peut servir de ...


Via Lucas Gruez
No comment yet.
Scooped by Louis Levy
February 3, 2017 12:13 PM
Scoop.it!

Cartographie mentale intuitive SimpleMind+ dans l’App Store

Cartographie mentale intuitive SimpleMind+ dans l’App Store | Cartes mentales | Scoop.it
Consultez et comparez les avis et notes d’autres utilisateurs, visualisez des captures d’écran et découvrez Cartographie mentale intuitive SimpleMind+ plus en détail. Téléchargez Cartographie mentale intuitive SimpleMind+ et utilisez-le sur votre iPhone, iPad ou iPod touch.
Olivo de la Sierra 's comment, February 4, 2017 4:51 AM
Pas terrible la procédure d'installation depuis Itunes. Donc pas encore essayé mais pas convaincu par les autres logiciels que xmind, comme framindsoft.
Rescooped by Louis Levy from Mind mapping et pédagogie ou comment apprendre à apprendre
February 1, 2017 5:20 AM
Scoop.it!

Quand la carte réduit la surcharge cognitive des élèves de qualification ou profesionnelle

Quand la carte réduit la surcharge cognitive des élèves de qualification ou profesionnelle | Cartes mentales | Scoop.it
Hier et avant-hier, je formais des enseignants de l'Institut Cardijn à Arlon. Certes, le groupe était bien motivé, mais je ne m'attendais pas à recevoir cette explicite carte hier soir à 20h ! Je commencerais même à comprendre un peu sur le sujet ,-)Martial Poos et Samuel Cordier

Via Fabienne De Broeck
No comment yet.
Scooped by Louis Levy
February 1, 2017 5:16 AM
Scoop.it!

Quand la carte mentale se fait outil de présentation

Quand la carte mentale se fait outil de présentation | Cartes mentales | Scoop.it
<p>En nous faisant passer d’un mode de réflexion linéaire à une visualisation des idées beaucoup plus intuitive et créative, la technique des cartes mentales mobilise en fait les deux hémisphères de notre cerveau : la partie droite pour les images, les couleurs, la créativité et la partie gauche pour la logique, la structure, est devenue incontournable dans le domaine du marketing et du management. </p>

<p>L’offre pléthorique de sites ou de logiciels de réalisation de cartes mentales n’oblige plus au passage par le papier-crayon pour organiser des ateliers de brainstorming, préparer une réunion ou encore faire le bilan de projets. Tout peut se faire en ligne, de manière individuelle, collaborative, en temps réel ou différé grâce à des tchats intégrés. Certains outils web comme par exemple Mindomo permettent également l’enrichissement multimédia de la carte avec des illustrations, des images, des vidéos, des fonctionnalités de gestion de projet. </p>

<p>Le domaine de la formation n’a pas échappé à son invasion et le Net regorge d’exemples montrant que la technique a été adoptée non seulement par les formateurs tout domaine confondu mais également par les apprenants. Cette technique offre à ces derniers une belle liberté d’apprentissage car ils se rendent compte qu’ils mémorisent plus facilement en organisant visuellement leurs connaissances et leur champ d’exploration et d’idées nouvelles s’en trouve agrandit.</p>

<p><strong>2 outils en 1</strong></p>

<p>Alors pourquoi reparler du mind mapping ? Tout simplement parce que des services en ligne comme Mindomo ou Mindmeister ont à disposition sur leur interface en ligne une fonctionnalité de présentation encore sous utilisée et pourtant terriblement efficace. </p>

<p>Ce module de « présentation intégrée » va apporter au formateur un confort que l’on n’imaginait pas : la carte se transforme en quelques clics en un diaporama qui propose des zooms sur les différents embranchements de manière dynamique et fluide à l’instar d’un PREZI. C’est à vous ensuite de choisir le contenu de chaque diapositive et de tracer, déplacer, effacer ou reconstruire le cheminement de consultation que vous proposerez à vos apprenants. L’avantage est double : vous gérez l’animation de votre formation en captant l’attention de votre public à partir de la mise en ligne des contenus agrégés sur la carte mentale. La session de formation est consultable à tout moment directement en ligne sous forme de slideshow et tous les documents y sont accessibles. Les apprenants ont sous la main un contenu attractif qu’ils peuvent consulter de manière totalement indépendante en se concentrant sur la visualisation d’un seul élément.</p>

<p>Comme pour beaucoup d’entre vous les outils de mind mapping se trouvent depuis longtemps dans ma trousse à outils du formateur, pourtant ce n’est que très récemment que j’ai (re)découvert le véritable potentiel de la fonctionnalité « Présentation ». Depuis, je l’emploie presque systématiquement lors de mes interventions et il est rare que l’on ne me demande pas à la fin quel outil a été utilisé pour réaliser la présentation ! Preuve que les outils du numérique n’ont pas fini de nous surprendre ni de révolutionner nos pratiques professionnelles !</p>

<p>Isabelle Dremeau</p>
No comment yet.
Rescooped by Louis Levy from Conceptual Map
January 28, 2017 5:41 AM
Scoop.it!

L’approche par compétence

L’approche par compétence | Cartes mentales | Scoop.it
Je vous propose un résumé des excellents travaux de M. Henri Boudreault professeur à L’UQAM (Canada). Il est question d’un modèl

Via Damien Boeckmans
No comment yet.
Rescooped by Louis Levy from Classemapping
January 24, 2017 8:59 AM
Scoop.it!

5 Ways To Build Your Visual Vocabulary 

5 Ways To Build Your Visual Vocabulary  | Cartes mentales | Scoop.it
One of the best ways to build your confidence as a visual note-taker is to develop a personalized visual vocabulary - a set of easily drawn icons that you can

http://www.scoop.it/t/classemapping


Via Lucas Gruez
No comment yet.
Scooped by Louis Levy
January 24, 2017 8:52 AM
Scoop.it!

Récit d’une formation éprouvante (et comment j’apprends de mes erreurs) – Donnez du sens à vos études

Récit d’une formation éprouvante (et comment j’apprends de mes erreurs) – Donnez du sens à vos études | Cartes mentales | Scoop.it
Nous avons tendance (en particulier sur internet) à communiquer exclusivement sur nos réussites. J'ai d'ailleurs publié la semaine dernière un article dans lequel j'annonçais l'ouverture des inscriptions pour ma prochaine formation en ligne en mettant en avant les retours très... Lire la suite
No comment yet.
Scooped by Louis Levy
January 22, 2017 5:37 AM
Scoop.it!

MindMup. Créer, partager et publier des cartes mentales – Les Outils Tice

MindMup. Créer, partager et publier des cartes mentales – Les Outils Tice | Cartes mentales | Scoop.it

MindMup fait partie de toute cette série d’outils en ligne apparus pour répondre à l’utilisation croissante de mindmaps dans l’éducation, mais aussi dans l’entreprise. MindMup se distingue par une facilité d’utilisation étonnante.

L’outil propose une barre de menu avec des icônes particulièrement explicites qui permettent de faire évoluer votre carte mentale de manière assez intuitive en quelques clics. Par ailleurs au sein même de votre carte mentale, chaque composant est muni d’un menu contextuel permettant de le personnaliser ou de le lier à d’autres éléments de votre mindmap.

 

No comment yet.
Rescooped by Louis Levy from Medic'All Maps
January 20, 2017 5:23 AM
Scoop.it!

Vos Exemples Mind Mapping | Pour Mieux Démarrer

Vos Exemples Mind Mapping | Pour Mieux Démarrer | Cartes mentales | Scoop.it
MindMapping: des exemples pour saisir les bénéfices des Mind Maps. Des cas et des modèles pour illustrer comment en profiter. Des solutions pour vous donner envie d'y aller !

Via Jean-Pierre THELEN
No comment yet.
Scooped by Louis Levy
February 16, 2017 8:21 AM
Scoop.it!

Les 4 avantages du Mind Mapping pour réussir ses projets

Les 4 avantages du Mind Mapping pour réussir ses projets | Cartes mentales | Scoop.it
Quels sont les ingrédients de la réussite d’un projet ?

Pour réussir ses projets, il faut : une vision claire de ce que l’on souhaite, une bonne dose d’organisation, un état d’esprit gagnant, mais aussi un bon outil de gestion de stratégie.

Et cet outil, c’est le Mind Mapping que l’on appelle aussi carte mentale en français.
No comment yet.
Rescooped by Louis Levy from Art of Hosting
February 11, 2017 4:05 AM
Scoop.it!

Introducing ConceptDraw MINDMAP

ConceptDraw MINDMAP, a leading mind map product, includes a comprehensive set of capabilities for designing and building timesaving mind maps. Create min

Via F. Thunus
No comment yet.
Scooped by Louis Levy
February 8, 2017 6:01 AM
Scoop.it!

Carte mentale

Carte mentale | Cartes mentales | Scoop.it
Bonjour, Depuis cette année, j'utilise la carte mentale dans mes cours. Elle est réalisée à la fin d'un chapitre pour les 6ème, 5ème et 4ème. Elle est réalisée à la fin au cours et la fin d'un chapitre pour les 3ème. Carte mentale kesako ? C'est un outil de mémorisation permettant un meilleur apprentissage des…
Louis Levy's insight:

Je n'ai pas vu l'article mais j'aime le dessin !

No comment yet.
Rescooped by Louis Levy from Conceptual Map
February 5, 2017 5:32 AM
Scoop.it!

La fonction "Présentation" des Mindmaps - e-learning Bretagne

La fonction "Présentation" des Mindmaps - e-learning Bretagne | Cartes mentales | Scoop.it
échanges et mise en pratique de la FOAD en Bretagne
Via Damien Boeckmans
No comment yet.
Rescooped by Louis Levy from Classemapping
February 5, 2017 5:29 AM
Scoop.it!

La langue française en cartes heuristiques

La langue française en cartes heuristiques | Cartes mentales | Scoop.it

On peut utiliser les cartes mentales illustrées du livre pour avoir une vision d’ensemble des mécanismes de la langue française et se faire plaisir en apprenant. On peut consulter une carte en particulier pour revoir ou mémoriser un point de grammaire. On peut présenter un aspect de la langue sous un nouveau jour, s’inspirer des cartes pour parler de la langue autrement et...

http://www.scoop.it/t/classemapping


Via Lucas Gruez
No comment yet.
Rescooped by Louis Levy from Classemapping
February 3, 2017 11:35 AM
Scoop.it!

Tutoriel FramindMap 

Tutoriel FramindMap  | Cartes mentales | Scoop.it

... L'outil proposé par Framasoft a le mérite de réaliser très simplement une carte mentale directement sur le Navigateur Internet, sans devoir installer un logiciel. C'est ce que propose Framasoft avec son outil TICE dédié aux cartes heuristiques : FramindMap ...

http://www.scoop.it/t/classemapping


Via Lucas Gruez
Pierre Mongin 's curator insight, February 2, 2017 3:15 AM
ONU moyen trés simple de créer des cartes en classe pour peu que vous disposiez d'une connection Internet. 
Scooped by Louis Levy
February 1, 2017 5:16 AM
Scoop.it!

Aidez vos élèves (et vos enfants) à mémoriser efficacement leurs leçons – Donnez du sens à vos études

Aidez vos élèves (et vos enfants) à mémoriser efficacement leurs leçons – Donnez du sens à vos études | Cartes mentales | Scoop.it
Comment mémoriser ses leçons ? Comment organiser son travail scolaire à la maison ? Comment gagner en capacités de compréhension et de réflexion ? Comment stimuler son envie d'apprendre et donner du sens à sa scolarité ? C'est à ces différentes... Lire la suite
No comment yet.
Rescooped by Louis Levy from Art of Hosting
January 31, 2017 4:52 AM
Scoop.it!

Best free Mind Mapping software: Idea Management and Brainstorming Software 2017 - IEEnews

Best free Mind Mapping software: Idea Management and Brainstorming Software 2017 - IEEnews | Cartes mentales | Scoop.it

Best mind mapping software: Best free mind mapping software: Mind mapping software: With the below list of best mind mapping software you can start the individual brainstorming easily and quickly.


Via F. Thunus
No comment yet.
Rescooped by Louis Levy from Classemapping
January 28, 2017 5:40 AM
Scoop.it!

Cartographies des outils du formateur : carte mentale de présentation

Cartographies des outils du formateur : carte mentale de présentation | Cartes mentales | Scoop.it

Partagée sur Mindomo

http://www.scoop.it/t/classemapping


Via Lucas Gruez
No comment yet.
Rescooped by Louis Levy from Classemapping
January 24, 2017 8:58 AM
Scoop.it!

Travailler au CDI avec les cartes heuristiques

Travailler au CDI avec les cartes heuristiques | Cartes mentales | Scoop.it

Quelques exemples d'utilisation des cartes heuristiques

http://www.scoop.it/t/classemapping


Via Lucas Gruez
No comment yet.
Scooped by Louis Levy
January 24, 2017 8:51 AM
Scoop.it!

A Simple Way to Design UX/CX with Mind Maps in MindMeister | MindMeister Blog

A Simple Way to Design UX/CX with Mind Maps in MindMeister | MindMeister Blog | Cartes mentales | Scoop.it
There are many approaches UX/CX Designers can take to building customer journey maps. Eugene Rudyy shares the mind maps he uses to plan these user experiences.
No comment yet.
Rescooped by Louis Levy from Art of Hosting
January 20, 2017 5:29 AM
Scoop.it!

Web 2.0 Mindmapping & Brainstorming Tools: A Quick Guide

Selected Web 2.0 mindmapping & brainstorming tools
Via F. Thunus
No comment yet.