 Your new post is loading...
 Your new post is loading...
|
Scooped by
Gilbert C FAURE
January 18, 2019 7:30 AM
|
The generation of protective secretory IgA is a desired outcome of oral vaccination. Here, the authors show that the depletion of intestinal ATP significantly improves the production and response of high-affinity IgA against both live and inactivated oral vaccines.
|
Scooped by
Gilbert C FAURE
February 16, 2018 1:28 PM
|
Author summary Human cytomegalovirus is the commonest infectious cause of harm to unborn children. Vaccines have not stopped it establishing chronic, systemic infections. Murine cytomegalovirus (MCMV) provides an accessible model to understand why. We show that MCMV evades CD4+ T cells via its M78 protein, and that this helps infection to spread despite the immune response. Thus while CD4+ T cells are important for host defence, viral evasion limits their capacity to act alone in controlling infection.
|
Scooped by
Gilbert C FAURE
January 17, 2018 10:35 AM
|
The human penis is a main portal of entry for numerous pathogens, and vaccines able to control resulting infections locally are highly desirable. However, in contrast to the gastrointestinal or vaginal mucosa, the penile immune system and mechanisms inducing a penile immune response remain elusive. In this descriptive study, using multiparametric flow cytometry, and immunohistochemistry, we characterized mucosal immune cells such as B, T and NK cells from the urethra, fossa and glans of human adult penile tissues. We show that memory B lymphocytes and CD138+ plasma cells are detected in all penile compartments. CD4+ and CD8+ T lymphocytes reside in the epithelium and lamina propria of the penile regions and have mostly a resting memory phenotype. All penile regions contain CD56dim NK cells surface-expressing the natural cytotoxicity-receptor NKp44 and the antibody-dependent cell-cytotoxicity (ADCC) receptor CD16. These cells are also able to spontaneously secrete pro- and anti-inflammatory cytokines as IL-17 and IL-22. Finally, CCR10 is the main homing receptor detected in these penile cells although, together with CCR3, CCR6, CCR9, their expression level differ between penile compartments. Unlike antigen-presenting cells which type differ between penile regions as we reported earlier, urethral, fossa and glans content in immune B, T and NK cells is comparable. However, median values per each analysis suggest that the glans, containing higher number and more activated NK cells together with higher number of terminally differentiate effector CD8+ T cells, is a superior effector site than the urethra and the fossa. Thus, the human penis is an immunologically active tissue containing the cellular machinery required to induce and produce a specific and effective response against mucosal pathogen. It can be considered as a classic mucosal effector site and this must be taken into account for the elaboration of efficient strategies, including vaccines, against sexual transmitted infections.
|
Scooped by
Gilbert C FAURE
August 8, 2017 5:05 AM
|
Author summary Mycobacterium tuberculosis (Mtb) and helminth infections are co-endemic in several regions of the world and their immune responses may be mutually antagonistic. We therefore hypothesized that helminth infection would impact and potentially shape Mtb-specific T-cell responses and systemic inflammation in patients suffering from active pulmonary tuberculosis (TB) enrolled from two helminth endemic regions i.e. Tanzania (TZ) and South Africa (SA). In this study, we demonstrate for the first time that TB patients from SA and TZ harbor distinct immune responses to Mtb antigens. Indeed, we showed that Mtb-specific CD4 T-cell responses of TB patients from TZ were composed by a mixed T helper type 1 (Th1) and Th2 responses. In contrast, the cytokine profile of Mtb-specific CD4 T cells of TB patients from SA was dominated by Th1 cells and associated with TB-induced systemic inflammation and elevated serum levels of type I IFN. Taken together, these data indicate that Mtb-specific T-cell responses are diverse in human populations and can be strongly influenced by host and pathogen genetic background, co-infections and yet unknown environmental factors. Identification of correlates of risk and protection from TB disease will help in the rational development of protective T-cell based vaccines against TB, early monitoring TB treatment outcomes and focused follow up of high risk populations.
|
Scooped by
Gilbert C FAURE
April 13, 2017 1:46 PM
|
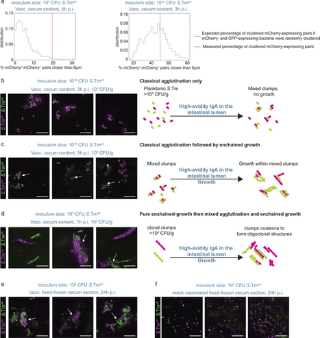
Vaccine-induced high-avidity IgA can protect against bacterial enteropathogens by directly neutralizing virulence factors or by poorly defined mechanisms that physically impede bacterial interactions with the gut tissues (‘immune exclusion’). IgA-mediated cross-linking clumps bacteria in the gut lumen and is critical for protection against infection by non-typhoidal Salmonella enterica subspecies enterica serovar Typhimurium (S. Typhimurium). However, classical agglutination, which was thought to drive this process, is efficient only at high pathogen densities (≥108 non-motile bacteria per gram). In typical infections, much lower densities (100–107 colony-forming units per gram) of rapidly dividing bacteria are present in the gut lumen. Here we show that a different physical process drives formation of clumps in vivo: IgA-mediated cross-linking enchains daughter cells, preventing their separation after division, and clumping is therefore dependent on growth. Enchained growth is effective at all realistic pathogen densities, and accelerates pathogen clearance from the gut lumen. Furthermore, IgA enchains plasmid-donor and -recipient clones into separate clumps, impeding conjugative plasmid transfer in vivo. Enchained growth is therefore a mechanism by which IgA can disarm and clear potentially invasive species from the intestinal lumen without requiring high pathogen densities, inflammation or bacterial killing. Furthermore, our results reveal an untapped potential for oral vaccines in combating the spread of antimicrobial resistance.
|
Scooped by
Gilbert C FAURE
February 27, 2017 3:41 AM
|
Immune protection against infectious diseases is most effective if located at the portal of entry of the pathogen. Hence, there is an increasing demand for vaccine formulations that can induce strong protective immunity following oral, respiratory, or genital tract administration. At present, only few mucosal vaccines are found on the market, but recent technological advancements and a better understanding of the principles that govern priming of mucosal immune responses have contributed to a more optimistic view on the future of mucosal vaccines. Compared to live attenuated vaccines, subcomponent vaccines, most often protein-based, are considered safer, more stable, and less complicated to manufacture, but they require the addition of nontoxic and clinically safe adjuvants to be effective. In addition, another limiting factor is the large antigen dose that usually is required for mucosal vaccines. Therefore, the combination ofmucosal adjuvantswith the recent progress in nanoparticle technology provides an attractive solution to these problems. In particular, the liposome technology is ideal for combining protein antigen and adjuvant into an effective mucosal vaccine. Here, we describe and discuss recent progress in nanoparticle formulations using various types of liposomes that convey strong promise for the successful development of the next generation of mucosal vaccines.
|
Scooped by
Gilbert C FAURE
February 13, 2017 9:39 AM
|
|
Scooped by
Gilbert C FAURE
December 22, 2016 4:36 AM
|
The human gastric pathogen Helicobacter pylori (H. pylori) is a successful colonizer of the stomach. H. pylori infection strongly correlates with the development and progression of chronic gastritis, peptic ulcer disease, and gastric malignances. Vaccination is a promising strategy for preventing H. pylori infection. In this study, we evaluated the candidate antigens heat shock protein A (HspA) and H. pylori γ-glutamyl transpeptidase (GGT) for their effectiveness in development of subunit vaccines against H. pylori infection. rHspA, rGGT, and rHspA-GGT, a fusion protein based on HspA and GGT, were constructed and separately expressed in Escherichia coli and purified. Mice were then immunized intranasally with these proteins, with or without adjuvant. Immunized mice exhibited reduced bacterial colonization in stomach. The highest reduction in bacterial colonization was seen in mice immunized with the fusion protein rHspA-GGT when paired with the mucosal adjuvant LTB. Protection against H. pylori colonization was mediated by a strong systemic and localized humoral immune response, as well as a balanced Th1/Th2 cytokine response. In addition, immunofluorescence microscopy confirmed that rHspA-GGT specific rabbit antibodies were able to directly bind H. pylori in vitro. These results suggest antibodies are essential to the protective immunity associated with rHspA-GGT immunization. In summary, our results suggest HspA and GGT are promising vaccine candidates for protection against H. pylori infection.
|
Scooped by
Gilbert C FAURE
November 10, 2016 8:38 AM
|
Nature Immunology is a multidisciplinary journal that publishes papers of the highest quality and significance in all areas of immunology. Priority is given to work that provides fundamental insight into the workings of the immune system. Areas covered include, but are not limited to, innate immunity and inflammation; development; immune receptors, signaling and apoptosis; antigen presentation; gene regulation and recombination; cellular and systemic immunity; vaccines; immune tolerance; autoimmunity and tumor immunology, microbial immunopathology; and transplantation.
|
Scooped by
Gilbert C FAURE
July 28, 2016 7:49 AM
|
A mucosal immune system seems to exist alongside the systemic immune system, developing stimulation and maturation mechanisms independent of the systemic system.
|
Scooped by
Gilbert C FAURE
April 9, 2016 1:48 AM
|
Oral vaccination strategies are of interest to prevent transmission of Lyme disease as they can be used to deliver vaccines to humans, pets, and to natural wildlife reservoir hosts of Borrelia burgdorferi .
|
Suggested by
Société Francaise d'Immunologie
March 6, 2016 2:46 PM
|
Live attenuated vaccines such as SIV with a deleted nef gene have provided the most robust protection against subsequent vaginal challenge with wild-type (WT) SIV in the SIV–rhesus macaque model of HIV-1 transmission to women.
|
Scooped by
Gilbert C FAURE
February 11, 2016 3:23 PM
|
Our mucosal surfaces are the main sites of non-vector-borne pathogen entry, as well as the main interface with our commensal microbiota.
|
|
Scooped by
Gilbert C FAURE
December 8, 2018 4:06 AM
|
Seasonal influenza vaccines are typically less than 50 percent effective, according to Centers for Disease Control and Prevention studies.
|
Scooped by
Gilbert C FAURE
February 16, 2018 10:52 AM
|
Candidiasis is a multifaceted fungal disease including mucosal-cutaneous, visceral, and disseminated infections caused by yeast species of the genus Candida. Candida infections are among the most common human mycoses. Candida species are the third to fourth most common isolates from bloodstream infections in neutropenic or immunocompromised hospitalized patients. The mucosal-cutaneous forms—particularly vaginal infections—have a high prevalence. Vaginitis caused by Candida species is the second most common vaginal infection. Hence, candidiasis is a major subject for research, including experimental in vivo models to study pathogenesis, prevention, or therapy of the disease. The following review article will focus on various experimental in vivo models in different laboratory animals, such as mammals (mice, rats, rabbits), the fruit fly–Drosophila melanogaster, the larvae of the moth Galleria mellonella, or the free-living nematode Caenorhabditis elegans. The review will describe the induction of the different clinical forms of candidiasis in the various models and the validity of such models in mimicking the human clinical situations. The use of such models for the assessment of antifungal drugs, evaluation of potential vaccines to protect before candidiasis, exploration of Candida virulence factors, and comparison of pathogenicity of different Candida species will be included in the review. All of the above will be reported as based on published studies of numerous investigators as well as on the research of the author and his group.
|
Scooped by
Gilbert C FAURE
November 23, 2017 1:18 AM
|
Tuberculosis (TB) causes more annual deaths globally than any other infectious disease. However, progress in developing novel vaccines, diagnostics and therapies has been hampered by an incomplete understanding of the immune response to Mycobacterium tuberculosis (Mtb). While the role of many immune cells has been extensively explored, mast cells (MCs) have been relatively ignored. MCs are tissue resident cells involved in defense against bacterial infections playing an important role mediating immune cell crosstalk. This review discusses specific interactions between MCs and Mtb, their contribution to both immunity and disease pathogenesis and explores their role in orchestrating other immune cells against infections.
|
Scooped by
Gilbert C FAURE
August 2, 2017 9:23 AM
|
Mucosal Immunology is the official publication of the Society of Mucosal Immunology (SMI). It aims to provide a forum for both basic and clinical scientists to discuss all aspects of immunity and inflammation involving mucosal tissues. The journal reflects the interests of scientists studying gastrointestinal, pulmonary, nasopharyngeal, oral, ocular, and genitourinary immunology through the publication of original research articles, scholarly reviews, and timely commentaries, editorials and letters.
|
Scooped by
Gilbert C FAURE
April 2, 2017 2:08 PM
|
Introduction Gastroenteritis is the leading cause of morbidity and mortality among young children living in resource-poor settings, majority of which is attributed to rotavirus. Rotavirus vaccination can therefore have a significant impact on infant mortality. However, rotavirus vaccine efficacy in Sub-Saharan Africa and Southeast Asia is significantly lower than in high-income countries. Maternally derived antibodies, infant gut microbiota and concomitant oral polio vaccination have been proposed as potential reasons for poor vaccine performance in low-income settings. The overall aim of this study is to compare the role of maternally derived antibodies and infant gut microbiota in determining immune response to rotavirus vaccine in high-income and low-income settings, using the same vaccine and a similar study protocol. Methods and analysis The study is an observational cohort in three countries—Malawi, India and UK. Mothers will be enrolled in third trimester of pregnancy and followed up, along with infants after delivery, until the infant completes two doses of oral rotavirus vaccine (along with routine immunisation). The levels of prevaccination maternally derived rotavirus-specific antibodies (IgG) will be correlated with infant seroconversion and antibody titres, 4 weeks after the second dose of rotavirus vaccine. Both within-country and between-country comparisons of gut microbiome will be carried out between children who seroconvert and those who do not. The impact of oral polio vaccine coadministration on rotavirus vaccine response will be studied in Indian infants. Ethics and dissemination Ethical approvals have been obtained from Integrated Research Application System (IRAS, NHS ethics) in UK, College of Medicine Research and Ethics Committee (COMREC) in Malawi and Institutional Review Board (IRB), Christian Medical College, Vellore in India. Participant recruitment and follow-up is ongoing at all three sites. Analysis of data, followed by publication of the results, is expected in 2018.
|
Scooped by
Gilbert C FAURE
February 15, 2017 4:33 AM
|
Autoantigen-specific immunological tolerance represents a central objective for prevention of type 1 diabetes (T1D).
|
Scooped by
Gilbert C FAURE
January 2, 2017 8:43 AM
|
The upper respiratory tract (URT) is the major entry site for human pathogens and strategies to activate this network could lead to new vaccines capable of preventing infection with many pathogens.
|
Scooped by
Gilbert C FAURE
December 16, 2016 10:14 AM
|
The upper respiratory tract (URT) is the major entry site for human pathogens and strategies to activate this network could lead to new vaccines capable of preventing infection with many pathogens.
|
Scooped by
Gilbert C FAURE
September 11, 2016 3:55 AM
|
The Microbes in Health and Disease research programme at the University Medical Center Groningen (UMCG) proposes the Doctoral Training Programme PRONKJEWAIL (‘a real gem’) in the field of hospital care and infection. The specific training objective is ‘protecting patients with enhanced susceptibility to infections’. PRONKJEWAIL will recruit 16 international PhD students, who will be trained in research, transferable skills, and network and capacity building. They will be guided by experienced supervisors from the departments of Medical Microbiology, Internal Medicine, Intensive Care, Clinical Pharmacy and Pharmacology, Paediatrics, Surgery, Cell Biology, and Pharmacoepidemiology and Pharmacoeconomics at the UMCG. 26 partner organisations, including 14 private sector partners, are committed to support ESR training via mentoring, courses and secondments. Research training builds on four Pillars: 1) vaccines and primary prevention; 2) personalized detection and infection prevention; 3) iatrogenic influence on the microbiome and 4) personalized therapy/stewardship.
|
Scooped by
Gilbert C FAURE
July 11, 2016 9:10 AM
|
Author Summary Human noroviruses (HuNoV) have become the major etiologic agent of epidemic and sporadic acute gastroenteritis. There are currently no licensed vaccines or drugs to prevent or treat NoV infection.
|
Rescooped by
Gilbert C FAURE
from Type 1 diabetes
April 7, 2016 12:08 PM
|
RT @britsocimm: "The intestinal microbiome in type 1 #diabetes" #T1D #worldhealthday #unworldhealthday https://t.co/ZQQG9e65Ig https://t.co… | Autoimmune diseases (Lupus, RA), Vaccines and Stem Cell Therapies Highlights...
Via Remi Creusot
|
Suggested by
Société Francaise d'Immunologie
February 29, 2016 10:15 AM
|
Given the critical role of mucosal surfaces in susceptibility to infection, it is imperative that effective mucosal responses are induced when developing efficacious vaccines and prevention strategies for infection.
|